6 June 2023
Y
10:09
YL3AKC
Пидётся сильно рыть в коде.
10:10
К стати эта диаграмма отрендерена чтоб показывало с маштабированием в реальном времени.
u
10:10
usernameak
это грид ее опускает скорее всего
Y
10:10
YL3AKC
Нет!
10:12
В место input pullup по ошибке может саплить output low или output high
u
10:12
usernameak
да и тем более - если грид его пытается опросить, то уже и так всё пропало
Y
10:12
YL3AKC
если в место input будет любой output, то ГРиД не чего не сможет поделать.
10:16
In reply to this message
Хотя, я перепутал. Перед меткой А прошла команда Listen 6. Значит ГРиД хочет передать данные, но шина заблокирована. Шина заблокирована примерно на 5 секунд. В CCPROM коде происходит таймаут и цикл загрузки ОСьи повторяется.
u
10:17
usernameak
In reply to this message
шина заблокирована потому что никто не отвечает
10:17
и он ждёт данных
Y
10:17
YL3AKC
Тест не, перед а сразу за меткой.
10:17
А перед меткой В пролитает команда Untalk.
u
10:18
usernameak
In reply to this message
про этот момент: грид работает не по спецификации в этом моменте, и эта команда значит что говорить будет грид
Y
10:18
YL3AKC
А потом Device Clear
10:18
In reply to this message
Скорее ГРиД понимает что шина не отвечает.
u
10:19
usernameak
In reply to this message
он всегда так делает, даже в нормальной работе
Y
10:19
YL3AKC
Тут как раз ГРиД отрабатывает штатно.
u
10:19
usernameak
In reply to this message
у него нет своего адреса
Y
10:20
YL3AKC
Адрес ГРиДа не при чем. По сути он не нужен в принципе. Ибо на шине мастер только сам ГРиД. По крайней мере во время загрузки.
10:20
Устройства слушает только то что им говорят.
10:20
Типа: 5. говори или 5. слушай.
10:21
Ну а 5. пофиг кто пасылает данные пока 5. слушает.
10:22
Или 5. посилает данные согласно хендшейку, но ему пофиг кто их принимает. Лишь бы линий хендшейка дергалис согласно протоколу.
10:22
Как то так.
u
10:24
usernameak
одно я знаю - что мой код может конфликтовать с другими устройствами на шине
10:24
но там нет других устройств
Y
10:26
YL3AKC
Ну а если Грид сказал: 6. слушай
То 5. должен отпустить линий хендшейка, ибо данные не для него.

А 6. и ГРиД шаманит хендшейком пока не закончат.

После того ГРиД активирует ATN линию, и все должни случат команду от ГРиДа и все (+/-) в месте правильно дергать хендшейк линий.
10:28
In reply to this message
Но... ГРид хочет принять от 6. остройства данные. 6. Устройство будет дергать DAV. А ГРид будет дергать NDAC и NRFC лини, но... 5. устройство их зажала и ГРиД не может дергать.
u
10:29
usernameak
In reply to this message
только вот это не является особой проблемой, потому что он один хрен ничего не получит - никакого устройства нет)
Y
10:32
YL3AKC
ГРиД ждет, но ждет не по причине отсутствие ответа, а по причине некоректного хендшейка на шине.

А это уже совсем другие данные в регистрак контроллера шины, ну и код загрузки на них по другому реагирует.
10:33
Эелектрическая проблема начнется в тот момент когда эмуль дернит (в мест пулапа) линию на вех, а ГРиД захочет дернуть в низ.
10:39
Между: 6. говори, и захватом линий NRFC
10:39
Момент захвата NRFC
10:41
Сорры, не те фотки. Теперь подправил.
10:45
А возле точки В, NRFC вдруг начинает колбасится как бешеный.

После чего ГРиД посылает команду: Untalk.
10:47
Период колбасы около 4.6 микросекунд. Частота 200-250 КГц. Возможно малинка шалит.
Y
11:18
YL3AKC
Мммда. На моем ноутбуке не хватает памяти что открыть точную диаграмму с реальным флопиком и детально проанализировать.

Ибо файл вырос в 3 Гектара.
Y
11:42
YL3AKC
Еще бы на малинке поставить задержи 2-3 микросекунды на линий хендшейка после того как малинка поменяла уровень линий.
u
11:43
usernameak
In reply to this message
я дизасмил
11:43
он ждёт ответа вообще в любом случае
Y
11:45
YL3AKC
Как именно ждет? Что он чекает в регистрах контроллера ГПиБ ?
u
11:45
usernameak
In reply to this message
это на более высоком уровне, чем регистры контроллера происходит
Y
11:48
YL3AKC
In reply to this message
На таком уровне просто летает пачки данных определенной длинны. Команды для дисковода (1.4.5. итд) и ответы на них.
u
11:48
usernameak
In reply to this message
да, и там есть таймер
11:48
нет ответа сколько-то секунд? выдать ошибку и попробовать следующий девайс в очереди
Y
11:49
YL3AKC
ГПиБ получается почти прозрачным. Кроме некого общего статуса состояния контроллера.
u
11:49
usernameak
In reply to this message
из ОС контроллер гпиб вообще доступен как файл с ворохом иоктлов, да
Y
11:52
YL3AKC
А эмулировать надо и железо GPiB... {/:}
u
11:53
usernameak
In reply to this message
единственный случай когда оно может выдать ошибку не по таймауту - это если привод сам ее отправил)
Y
11:54
YL3AKC
In reply to this message
То есть байт после комады serial pull disable
u
11:55
usernameak
In reply to this message
ну или если произошла ошибка контроллера гпиб
Y
12:00
YL3AKC
Еще кажется, но это не точно, - малинка иногда слишком быстро отвечает. При этом контроллер ГПиБ не успевает понять изменение.
u
12:01
usernameak
In reply to this message
меня больше напрягает то, как процессор читает с интерфейса
12:01
ему вообще глубоко насрать на все эти линии сигнализации
Y
12:03
YL3AKC
In reply to this message
Этим занимается контроллер шины. Он процессору сигналирует прерыванием, участвует в обмене с помочю ДМА. И принимает команду EOI. На уровне драйвера ГПиБ.
u
12:04
usernameak
In reply to this message
у меня вопрос тогда появляется один характерный
12:04
куда оно дма-то делает
12:04
оно читает из 0xE0000, что далеко за пределами оперативки
Y
12:05
YL3AKC
Помнишь что в патенте было написано про псевдоДМА?
u
12:05
usernameak
в каком?
Y
12:05
YL3AKC
ПсевдоДМА реализуется командами REP MOVSB
u
12:05
usernameak
In reply to this message
ну там их есть
12:05
только это получается что оно дико зависит от таймингов
12:07
In reply to this message
Да, томожение процессора, но частоты подобраны таким образом что мало теряется. Проц на 5 МГц плюс количесто тактов на команду, а ГПиБ на 4 МГц.
u
12:07
usernameak
In reply to this message
я подозреваю, что в них собственно и проблема
Y
12:08
YL3AKC
Драйер настраивает адрес буфера в ОЗУ и длину буфера. А потом это отрабатувает проц. Пишет/читает ОЗУ и читает/пишет в "ДМА адрес".
12:09
"ДМА адрес" перехватывается ПЛИСинами и как то раманится.
u
12:10
usernameak
In reply to this message
точнее как сказать... они генерируются
Y
12:10
YL3AKC
За одно, не надо забывать что там участвует контроллер клавиатуры.

Ибо в нем есть железная сторожевая собака, которая при таймауте останавливает ету всю херня с псевдоДМА, если слишком долго не чего толкового не происходит.
12:12
In reply to this message
По сути всё рoвно куда именно писать/читать в ДМА, лишь бы попало в пространство E000:0000-E000:FFFF
u
12:12
usernameak
In reply to this message
если они не подвели туда линию HALT, это становится очень чувствительно к таймингам
Y
12:14
YL3AKC
In reply to this message
Да хер его знает что и куда они там подвели. Скорее всего что не подвели ради ДМА. Просто ПЛИСины эмулирует целый кусок ДМА памяти в соответстующик адресах.
12:15
Это напоминает частичную декодировку ОЗУ адреса в Денди (NES) приставке, где одни и те-же 2 КБайт памяти повторяется 4 раза.

Суть понял?
u
12:16
usernameak
In reply to this message
в PS1 ещё такой прикол был где вся память повторялась несколько раз, но там это был криво настроенный контроллер памяти)
Y
12:19
YL3AKC
In reply to this message
Ну да, в денти то же самое, только из за экономи в железе.

Ну и в ГРиДе подобно. Один и тот же ДМА байт повторается 65536 раз.
u
12:20
usernameak
In reply to this message
в пс1 контроллер просто был настроен на 8 метров вместо реально имеющихся двух (забыли поменять настройку с девкитов (в которых было 8 метров!), а потом не могли поменять потому что чей-то код уже от этого зависел)
причём что смешно, из-за этого если оперативка кончалась, у тебя корраптлиась вся память
Y
12:22
YL3AKC
Что сказать? Мир не идеален!

Сферический конь в вакууме - такое себе...
12:23
То есть, все допускает ошибки. Ну или экономят на чем-то.
12:23
Но...

ГРиД!
12:23
Толком не понятно что именно ломается.
12:24
Есть только боле или менее вероятны догадки.
u
12:24
usernameak
In reply to this message
мне кажется проблема как раз в том, что на DMA сыпятся тайминги
12:24
важно: ATN команды идут не через дма
Y
12:25
YL3AKC
In reply to this message
И последний байт с EOI тоже без DMA.
u
12:26
usernameak
In reply to this message
кстати ЕМНИП да
12:26
In reply to this message
кстати какие там логические уровни у TMS9914?
Y
12:27
YL3AKC
In reply to this message
Возможно ATN генерируется контроллером автоматом после того как CCPROM дает команду придача устройству или прием с устройства.
u
12:28
usernameak
In reply to this message
не не не
12:28
контроллер более тупой чем ты думаешь
12:29
оно ручками их засылает
Y
12:29
YL3AKC
Возможно.
12:32
Помню в дизасме CCPROM видел и REP MOVSB и дела связанные с таймаутом на контроллере клавиатуры.
12:33
In reply to this message
Просто сложная state machine.
12:38
Ха! А если проблема с прерыванием SRQ?

То есть малина слишком быстро приготавливает данные о секторе и запрашивает внимание?
12:39
В реале ведь проходит много времени пока сектор считывается с диска....
u
12:39
usernameak
In reply to this message
там всё просто реализовано на самом деле
12:39
поток просто блокируется пока оно не придёт и грид занмается другими делами (в случае с бутом - ничегонеделаньем)
12:40
а как видит прерывание, опрашивает кто это сделал и разблокировывает нужный поток
Y
12:40
YL3AKC
Если выдает за пару микросекунд, то CCPROM драйвер даже не готов принять.
u
12:40
usernameak
In reply to this message
он готов ДО того как отправить запрос
12:40
семафор инициализируется заранее
Y
12:41
YL3AKC
In reply to this message
В то то и прикол. CCPROM nе успеваeт закончить дела ГПиБ драйвера, как уже приlетает прерывание.
u
12:41
usernameak
In reply to this message
ну тогда просто ставится флаг по идее
Y
12:42
YL3AKC
А если нет?
12:43
Просто надо подождать скажем 1000 микросекунд перед выдачей SRQ.
u
12:44
usernameak
In reply to this message
если что, в гриде есть нормальные примитивы синхронизации потоков
ВЗ
12:47
Владислав Задорожкин
In reply to this message
Мдаааа
Y
12:47
YL3AKC
А они полностю применяется во время загуски начального бутлоадера в CCPROMе?
u
12:47
usernameak
In reply to this message
да
12:47
хотя и большую часть времени в idle проводит
Y
12:47
YL3AKC
Вроде там деается несколько тасков, но...
u
12:48
usernameak
не, как раз чтение с диска там дико на этом завязано
12:48
т.к. драйвер оттуда и в ОС используется
Y
12:48
YL3AKC
Что случится если прилетит ГПиБ прерывание до того как драйвер ГПиБ закончит некоторые важные дела?
u
12:48
usernameak
In reply to this message
ничего
12:48
когда тот закончит, всё сделается)
Y
12:49
YL3AKC
Всякое бывает...
u
12:49
usernameak
впрочем, драйвер гпиб это чисто какая-то жесть
12:49
они явно пытались его правдами и неправдами упаковать в 16кб
Y
16:08
YL3AKC
@Megabozyakorovka А где запись стрима с ковырянием по ГРиДу? Как то в bitch только видосы с последнего стрима про камадор...
KL
16:10
Kirill Leyfer
In reply to this message
а, блин, надо на юпуп выложить

постараюсь не забыть и выложить сёдня как домой вернусь

если не отпишусь - пните пожалуйста
Y
16:12
YL3AKC
Хорошо, но...

Где там Saleae плагин/анализатор, который ивертирует сигнал?
KL
16:14
Kirill Leyfer
а, я сам написал его
16:14
буду дома - скину код, если что - там всё оч просто на питоне
KL
21:57
Kirill Leyfer
In reply to this message
21:58
In reply to this message
выложил, пока обрабатывается

youtube.com/video/bkrvHpA3saQ
Y
22:01
YL3AKC
In reply to this message
ОК. Сча посмотрю.
22:01
Оказывается могу и 3 гектара посмотреть если браузер закрыть.
22:02
Может дажа получтся портануть анализатор IEEE-488 из pulseview в saleae
22:03
А видос годный по техническим причинам, чтоб понять что и как делал/изменял в коде.
7 June 2023
Y
18:06
YL3AKC
@usernameak @Megabozyakorovka Вопрос:

@usernameak Написал эмуль флопика для MAME GRiD эмуляатора.

@Megabozyakorovka Взял код и прикрутил GPIO для малинки.
18:07
Теоретически надо просто отладить работу GPIO и всё должно заработать?
18:09
Смотрю про флопик комодора чтоб найти вдохновение для продолжения исследования GPiB логов.

https://www.youtube.com/watch?v=_1jXExwse08
Y
18:59
YL3AKC
Блин! Эта планета такая маленькая...

tschak909 в переписке на форуме VCFed сказал что у него нет время на GRiDcase по тому что он занят проектом Fujinet.

Как то мне только что в ютюбе выскачил один ролик.

Оказывается что автор проекта fujinet это mozzwald.

7 лет назат я с mozzwald тусовали в IRCе в Zipit Z2 проекте.
19:00
Ну и видос от tschak909

https://www.youtube.com/watch?v=InQn_0nZ3Jo
19:01
Нннда. Планета Земля маленькая.

И не надо так много смотреть ютюб...
YL
19:59
Yuri S. Leskovec
Я знаком с Томасом, у него есть мой ноутбук😂
Y
20:01
YL3AKC
In reply to this message
В смысле: есть"? У него на ремонт отдал? Рассказывай подробности! Интересно!
YL
20:06
Yuri S. Leskovec
Мы с ним познакомились в начале 2019. Он занимался эмулятором PLATOterm. Он купил у меня GRiDCase 1537. Целую статью написал про работу на моем ноутбуке, а я Томаса в свою книгу включил
ВЗ
20:07
Владислав Задорожкин
Даа, ретро это тема на самом деле тесная
20:08
Если речь идет о профессионалах, а не о идиотах, только умеющих орать "Ретро" и вертеть в руках 3310
Y
20:08
YL3AKC
In reply to this message
Да... Относительно книги... Хотелось бы...
Попробую договорится с Лёшей Кластером, он в Армений. Может через него смогу купить.
👍
YL
Y
20:30
YL3AKC
In reply to this message
Ну так... Школота...
9 June 2023
Y
12:40
YL3AKC
@Megabozyakorovka Завтра стрим? ГРиД? Не уверен что буду присутствовать.
KL
13:44
Kirill Leyfer
In reply to this message
Да, постримим чёнить
13:45
Могу попробовать грид в том числе
10 June 2023
KL
13:04
Kirill Leyfer
whataboutforests
: подтяжки на линии данных/управления не требуются по спецификации на шину?
KL
14:03
Kirill Leyfer
ЧУВОКИ
14:03
у меня есть подозрение, что проблема аппаратная
u
14:03
usernameak
In reply to this message
чо
KL
14:04
Kirill Leyfer
проблема в помехах на линиях
14:04
сегодня я напитонил небольшой скриптец, который анализирует CSV-шный выхлоп
14:04
и стал искать места, где значение сигнала меняется в пределах частоты дискретизации лог анализатора
14:04
т.е 62 наносекунды
14:05
и короче говоря, я проанализировал лог, сняты с реального флопика

там на сессию длиной полторы минуты было всего около 240 таких помех - в основном, на линии NRFD
14:06
а мой эмулятор, собранный из говна и палок и проводов от макетки, за сессию в 60 раз короче успел насобирать 2300 таких помех
14:06
короче говоря, вот вам мой скриптец для вализации CSV
14:07
py validate_capture.py "C:\Users\Kirill\work\retro\grid\boot 16.csv" 5 > "C:\Users\Kirill\work\retro\grid\boot 16_validate.txt"


формат примерно такой

первый аргумент - .CSV

второй (опционально) - с какой секунды искать помехи
14:07
вывод в stdout
14:07
формат примерно такой

28.468698375: dt = 63 < 100 at Channel 0, Channel 1!
28.727491063: dt = 63 < 100 at Channel 0, Channel 1!
28.748676938: dt = 63 < 100 at Channel 0, Channel 1!
28.748760812: dt = 62 < 100 at Channel 0, Channel 1!
28.868361125: dt = 62 < 100 at Channel 0, Channel 1!
14:08
я обратил на это внимание, когда анализировал очередную сессию
14:09
In reply to this message
здесь он на 6-й секунде попытался загрузить нулевой блок и сразу выдал ошибку

я полез разбираться - и попытался распарсить этот вывод с помощью другого скрипта
14:09
ему надо дать на вход .CSV файл и оригинальный образ - он сравнивает то, что было на линии лог анализатора с тем, что лежит в образе
u
14:10
usernameak
и дай угадаю, там однобитная ошибка?
KL
14:10
Kirill Leyfer
и короче этот скрипт ругнулся на 0 блок - нашёл несовпадение
14:10
Data mismatch at 2: sent 0x79, has 0x73 in block!
14:10
там помеха на линии DAV!
14:11
метка времени - 16.753118125
u
14:11
usernameak
мне даже интересно стало
14:11
какие логические уровни у грида
KL
14:11
Kirill Leyfer
14:12
In reply to this message
вот, видишь

из-за этого парсер (и, вероятно, грид тоже) прочитали два раза 0x79 хотя по протоколу там 0x73
14:12
так что надо копать в сторону более надёжного соединения)
14:13
короче вовремя я осциллограф купил
u
14:13
usernameak
судя по поведению тут не совсем даже в соединении дело
KL
14:13
Kirill Leyfer
жаль, что у меня реального флопика больше нет, не посмотреть нормальную загрузку
14:14
In reply to this message
какие твои гипотезы?
u
14:14
usernameak
In reply to this message
возможно помехи вызваны каким-то дополнительным внешним фактором
KL
14:15
Kirill Leyfer
🤷‍♂️
u
14:15
usernameak
слушай, а какие логические уровни у грида таки?
KL
14:18
Kirill Leyfer
да хрен его знает, надо осциллом ткнуть
14:18
на выходных ткну, сейчас надо бежать
Y
20:29
YL3AKC
Уровни на ГПиБ 5 вольтовые. Но, судя по спецификаций мокросхем, всё, что больше 2 вольт, считается как логическое 1 (пассивный уровень по терминологий ГПиБ).
20:30
Есть идея где то потыкать осликом чтоб посмотреть форму.
20:31
62.5 наносекунд - это эквивалент 16 мегасамплами на анализаторе. Тоесть 16 мегагерц частота.
20:34
В старых сесиях (2. недели назад), я на глаз не замечал колбасу на такой частоте. Если узранавлиаятся линий данных и после 62.5 наносекнуд устанавлиаятся например ДАВ линия то это +/- OK. С другой стороны, дигналы не могут колбасить быстрей 250 наносекунд, ибо такая частота у контроллера ГПиБ в ГРиДе.
20:34
Ладно, пора смотреть запись стрима.
20:35
Чтоб уменьшить вероятность проблем с проводами, придется что-то красиво спаять и сделать красивые кабели и штепсельи.
KL
21:45
Kirill Leyfer
In reply to this message
щас всё на бредборде расфигачено, очень некрасиво и не помехоустойчиво, увы
Y
22:05
YL3AKC
Некрасиво - это не проблема. Помехоусточево. Ну не так страшно. Бывает и по хуже. Тут вашна качество бредборда и качество контактов на ней. При 1 мегагерце может начать вылезать влияния бредборда.

Я бы спаял всё на "дырчытый" макетке, похожей на то, что делал для нокиа 3310. Ну и гребенки от шкеыфов для флокипов/винчестеров. Весде где возможно на плоских надо последовательность: земля - сигнал - земля - сигнал - земля итд. Или просто витами парами, где один провод -земля, другой сигнал. Получится дофига заземплений, но - так надо.

Не красивые провода как можно короче. Это больше по теме монтажника не электронщика. А там свои законы и понтия.

Геморойно, скучно, времязатратно, но... У тебя теперь новых паяльник!
22:14
Идеально, конечно, всё сделать на одноы платке.
План таков:
на платке напаиваем
40 миновую гребенку - мама для малинки
16+ Гребенку - папа для шлейфа на логический анализатор.
24 гребенку - папа для ГРиБ шлеифа
ГРиБ шлейф с штепселем вырываем оз ГРиД 1129 - ком по любому пока не работает.

Ну а дальше много пайки. Можно не красиво, но с короткими проводами во все стороны.

В таком раскладе будет минимум мусора на столе. Будет болтатся только 2 гажета: малинка и логический анализатор. Ну и большой, толстый... Не, не не то что вы подумальи, ГПиБ кабель от малинки на ГРиД.
22:14
Всё культурно, жестко, красиво, и оригинальные коннекторы от ГРиДа не пострадает.
22:25
К стати, есть не большая вероятность что либо код флопика, либо код управления пинамы что-то мутит и не корректо дергает пины.

Вообщем-то достаточно много не известных перемен, которые надо редуцировать.
22:26
@Megabozyakorovka А если я нарисую платку для макетки чтоб потом легче спаять?
KL
23:06
Kirill Leyfer
In reply to this message
Это кстати оч крутая идея! Надеюсь, там шаг такой же, прям пойду чекну сейчас
23:07
In reply to this message
Выдернуть шлейф из 1129 тоже мысль. Но в конечном итоге надо что-то более реальное придумать, чтоб любой мог себе собрать
Y
23:09
YL3AKC
In reply to this message
Ну... Покупка ГПиБ штепселя и штатный провод. Пока вета версия, нет сысла думать о конечной версий.

А так, да. Нарисовать платку, чтоб народ в америкостане мог сам заказать и спаять.
KL
23:12
Kirill Leyfer
In reply to this message
У меня щас, в принципе, есть кабель, который я частично раздербанил чтоб припаять к нему провода от макетки. Кто мне мешает его и запаять на этот дырчатый бредборд
Y
23:12
YL3AKC
In reply to this message
Дай пинаут на переходник от ГРиДа (надо будет побикать) и пинаут от логического анализатора. Попробую нарисовать платку, которую можно будет легко спаять.
KL
23:12
Kirill Leyfer
Блин, идея с нашлепкой для пихи это прям огонь
Y
23:13
YL3AKC
пихи?
23:16
Так. На ГРиДовском переходнике 2х12 гребонка. Только надо знать как соеденить. Надо табличку где расписаны номера на гребенке и на штепселе ГПиБ.
KL
23:17
Kirill Leyfer
In reply to this message
23:17
оно?
23:18
In reply to this message
а, я понял, тебе нужна комбинация этой картинки и вот этой
23:18
у меня такой готовой нет, к сожалению
Y
23:18
YL3AKC
In reply to this message
Да, но это для малинки. Мне надо знать оба конца на том ГРиБ пиптике, которы находится внутри ГРиДа. Ну и пинаут логического анализатора.
KL
23:19
Kirill Leyfer
А, ещё и пинаут шлейфа гридовского... Я всё-таки думаю не вытаскивать шлейф, в припаять к бредборду кабель
23:19
потому что у кабеля разъём унисекс - его можно и в грид вставить и в него чёнить вставить
Y
23:19
YL3AKC
In reply to this message
Будешь резат ГРиБ кабель?
KL
23:19
Kirill Leyfer
так я уже
23:20
но там все изменения обратимы
Y
23:20
YL3AKC
Понятно!
23:21
Сча. Посмотрю видос про солнемобилей от Темной фазы (Привет Питер!). И займусь делом.
KL
23:21
Kirill Leyfer
Выглядит как-то так
Y
23:22
YL3AKC
In reply to this message
Вроде не четко, но виден пинаут анализатора. Кинь в телеграм картинку без сжатия.
KL
23:31
Kirill Leyfer
In reply to this message
Там все очень просто
23:32
ну а назначение каждой линии конкретно в моём случае тоже простое, ты его мог видеть в записях сессий
23:32
CH11 - NRFD и т.д.
Y
23:33
YL3AKC
DIO1,DIO2,DIO3,DIO4,DIO5,DIO6,DIO7,DIO8,SRQ,NDAC,ATN,NRFD,IFC,DAV,REN,EOI
KL
23:33
Kirill Leyfer
да, но IFC и REN у меня не подключены
Y
23:34
YL3AKC
А pulseview не хочешь попробывать. Мне понравился декодер ГПиБ.
23:34
In reply to this message
Запаяем, но в софте будем игнорировать.
KL
23:34
Kirill Leyfer
In reply to this message
попробую
Y
23:36
YL3AKC
Только придется переименовать Channel0 -Channel7 в DIO1 - DIO8. Так декодер сразу поймет все сигналы и кабдый раз не надо будет тыпать. По крайне мере я так делал при анализе CSV файлов.
KL
23:43
Kirill Leyfer
А, хорошо
Y
23:45
YL3AKC
Разположение такое?
23:46
С точки зрения удобство.
KL
23:48
Kirill Leyfer
In reply to this message
посередине GPIB?

Возможно, его тоже стоит сделать в 2 ряда, чтобы расположение контактов на плате совпадало с распиновкой разъёма

ну, я только не знаю, будет ли от этого польза.. Если нет - то и нет
Y
23:50
YL3AKC
In reply to this message
Да, по середине провода от ГПиБ кабеля. Очищается и на прямую припаивается к плате.

Попробую и в 2 ряда, тут главное поигратся и толково соеденение провести чтоб легче паять.
23:52
Возмовно провода ГПиБ не поидет в нормальной последовательности. Тут компромис: либо удобно на плате паять, либо легко кабель ГПиБ подвести.
23:53
Не обращаем внимание на зеркальный текст! Так надо из за специфики софта.
11 June 2023
ВЗ
01:15
Владислав Задорожкин
Во у вас тут раскопки
Y
01:16
YL3AKC
In reply to this message
???

Какие раскопки? Где?
ВЗ
01:16
Владислав Задорожкин
Причины неработоспособночти эмулятора
Y
01:28
YL3AKC
In reply to this message
Просто надо "пристально взглядываться" в циферки...
03:59
Все провода с веху.
Все гребенки с низу.

1. Припаять гребенку-мама для малины
2. Припаять гребенку-папа для анализатора
3. Припаять синие провода
4. Припаять красные провода
5. Прочистить 7-10 см ГПиБ провода и припаять.
04:01
"Я так вижу!"

По моему оптимально у удобно для пайки.
04:04
А если для анализатора поставить 90 градусную гребенку-мама, то еще круче получаться.
Y
05:18
YL3AKC
Есть вероятность что и анализатор врёт. Частота семплинга 16 Мегагерц (62.5 наносекунд). Всё, что меньше 250 наносекунд почти всегда проглатывает.
05:18
Судя по стриму, в некоторых местах не важно что там дергается.
05:19
Надо посмотреть на битые данные.
05:19
Было бы не плохо и осликом посмотреть как жестко изменяется логические уровни.
05:20
Да и отсутствие штатных ГПиБ микросхем может влиять.
05:21
Ну да ладно. Начнем с железа. Следующий стрим будет паяние платки? 😀
05:26
Обана. И в стриме тоже порекомендовальи взять осцлик и потыкать линий...
05:27
Навеное надо с начала посмотреть стрим а только потом писать комменты.
Y
05:42
YL3AKC
Осцилограф, конечно хорошо, но с начало луче спаять платку.
05:43
А если и это не поможет, то придется ставить штатные микросхемы драйвера ГПиБ.
Y
06:40
YL3AKC
@Megabozyakorovka Надо поговорить о том куске кода, который ты взял из чата. Придется детально объяснить что такое Pull-up.
06:45
И, похоже надо поставить резисторы-терминаторы на шине. Только pull-up сильно не надежно.

Вполне возмовно, чтп во время перекючения пина из входа на выход иногда пояюляется шумы.
KL
08:44
Kirill Leyfer
Вопрос

Может, оплетку гриб кабеля на землю подключить? Поможет?
Y
08:45
YL3AKC
In reply to this message
50/50 Может и поможет. А может и нет.
08:45
Скинь последний код из файла g210x.cpp
08:46
посмотрю что там с управлением пинов.
KL
08:46
Kirill Leyfer
In reply to this message
Сейчас, надо оторвать себя от кровати
08:47
In reply to this message
Да, спасибо, потому что я вообще по нулям

Скажи где можно почитать или посмотреть об этом
Y
08:48
YL3AKC
Хмм... Ну с начало мовно почитать какой небуть гайд по пинам на ардуинке. Там тот-же принцып относительно Pull-up.
KL
08:48
Kirill Leyfer
In reply to this message
Круть, спасибо, пойду гребёнки заказывать
Y
08:50
YL3AKC
Или придется самому рисовать схемочку-туториал.
08:55
Ладно!

Как плата? Спаяешь? Туториал по ослику надо?
KL
08:56
Kirill Leyfer
Плату спаяю! Туориал пока не могу сказать, сначала мануал изучу, там ясно будет. В универе работал с осциллографом, но уже все забыл
08:57
Так, наконец-то понял чё такое pull-up

Нашёл видео для тупых

Чтоб вы понимали, в формате shorts

То есть когда все уже совсем безнадёжно

https://youtu.be/y_QIEyC-uUk
Y
08:57
YL3AKC
А, ну тогда вспомнишь. Разберёшься.
08:58
Вот тут может быть и надо поэкспериментировать:

bool GPIO_IF_passive(uint8_t pin) {
gpioSetMode(pin, PI_INPUT);
gpioSetPullUpDown(pin, PI_PUD_UP);
return !((bool)gpioRead(pin));
}

void GPIO_IF_active(uint8_t pin) {
gpioSetMode(pin, PI_OUTPUT);
gpioWrite(pin, state);
}
08:58
Поменять местрами 1. и 2. строчки.
09:04
In reply to this message
Да, есть там правда.

Вот только линий в ГПиБ немного сложнее.
KL
09:24
Kirill Leyfer
In reply to this message
так, ещё раз по гребёнкам

RP1 - это на пишку

JP1 - это просто гребёнка-папа для, может быть, подключения осциллографа?

JP3 - JP2 - это для GPIB?

И крайняя справа - это для лог анализатора?
09:25
In reply to this message
так, а "все гребёнки снизу" - а они не будут задевать саму пишку?

Я думал, что гребёнка-мама для пишки - снизу

а остальные - сверху

(правда, тогда непонятно, как припаивать провода)
Y
09:31
YL3AKC
In reply to this message
Все гребенки с низу. Но если для логического анализатора найдешь 90 градусную маму, то круто.

Не будут задевать. Там рядом сама пишка чтоб понять как плата ставится. По сути плата выпирает в сторону от пишки.

Для ГПиБ вроде нарисованы гребенки, но на самом деле туда на прямую подпаивается провода из кабеля.

Я паять надо с веху. Да, так специально нарисовано.

По скольку там много соединений, все провода надо с изоляций.

И паять в 2 захода. С начало те, которые синим нарисованы, потом красным. Так будет на много удобней и понятней.
09:33
Провода от ГПиБ. можно с низу просунуть и припаять с верху.

Размеры подогнаны пос шаг дырочек макетки. Сетка на 2. картинке тоже подогнана под шаг на макетки.

По сути можно подсчитывать в которую дрырку ставить гребенки.
KL
09:37
Kirill Leyfer
понял! А что у тебя отмечено как JP1?
Y
09:40
YL3AKC
JP1 - линий данный DIO1-DIO8
JP2 - линий управления у которых в паре есть земля (Скручено в пару с землей).
JP3 - Те линий, которым нет в паре скрутки, но туда надо подключить оставшися GND и Shield.
09:42
Первым делом припаяй на место гребенки малины и анализатора.
Потом провода от кабеля ГПиБ.

И только потом маленькими монтажными проводами соединяй всё.
KL
09:42
Kirill Leyfer
понял!
Y
09:42
YL3AKC
Плату советуется зажать в что-то. Например тиски, если есть. Так легче паять.
KL
09:43
Kirill Leyfer
да, у меня есть третья рука или как там её
Y
09:43
YL3AKC
Потом просто смотришь на картинку и паяешь один к одному. Не надо ломать голову относительно зеркальности.
09:46
Есть опасения, что к всем линиям надо будет припаять резисторы. Так называемые внешние пулл-апы и терминаторы линий.
16 штук
примерно 5 - 10 килоом.

Одним концом на линию, а аторой конец на 5 вольт на малинке.

получется 16 сояших фингей.
09:47
Но об этом потом...
09:49
Для монтажа мовно изпользовать жесткий провот 5 категоий. От одножыльный.

Один конец припаял куда надо. провел до второго конца.
Откусил.
Паяльником подплавил на кончике изоляцию и припаял.
Будет все провода нужной длинны и не чего лишнего не будет болтаться. И Красиво.
09:50
А так же будет доступ к любой линий для ослика.
KL
09:57
Kirill Leyfer
In reply to this message
у меня был негативный опыт, очень легко слезает изоляция

у меня лежит раздербаненный IDE кабель

могу его использовать для пайки - он помягче и изоляция по моему опыту не так сильно горит и слезает
09:58
хотя попробую, одножильный 5 кат. тоже лежит
09:59
так, все гребёнки вроде бы нашёл где купить, осталось пойти поесть и потом сгонять за ними в магаз
Y
09:59
YL3AKC
In reply to this message
У тебя теперь паяльник с теморегуляций. При правильной температуре и паять будет и изоляция не сползет. Сразу...
KL
10:00
Kirill Leyfer
кстати, обещался
Y
10:00
YL3AKC
In reply to this message
Тогда за одно и возьми резисторы на 10 килоом.
KL
10:00
Kirill Leyfer
In reply to this message
надо руку набить, конечно. Ладно, буду пробовать
10:00
In reply to this message
так, а они у меня есть, кажется

сколько нужно?
Y
10:00
YL3AKC
In reply to this message
Это экзамен перед ремонтом 1129 Компаса.
10:00
In reply to this message
16 штук надо.
KL
10:01
Kirill Leyfer
не, столько нет, хорошо, возьму ещё пачку
10:04
In reply to this message
кстати предвкушая выпаивание гребёнок, взял такую штуку

https://aliexpress.ru/item/1005001814957108.html?spm=a2g2w.orderdetail.0.0.548c4aa6aJKeRR&sku_id=12000033415259535
10:04
10:05
отсос, только
1) Сам греет место пайки
2) вместо пружинки там соленоид. На кнопку нажал - он всосал
Y
10:05
YL3AKC
Хмм. Пользовался похожими. С переменным успехом. С начало обязательно надо потреноратся.
KL
10:05
Kirill Leyfer
поэкспериментировал с ним - получается неплохо выпаивать
Y
10:05
YL3AKC
Терморегуляция?
10:05
Есть?
KL
10:05
Kirill Leyfer
нет(
10:06
я простые выводные элементы на тестовой плате повыпаивал

потом попробую на ней же выпаять кроватку для ROM чипа. Если удастся, то я готов)
Y
10:07
YL3AKC
Примерно 100 Ваттный диммер для старой доброй лампы накаливания в магазе и мовно будет регулировать.
KL
10:07
Kirill Leyfer
а куда его вставлять, прям в провод питания врезать?
Y
10:08
YL3AKC
In reply to this message
Да, между розеткой 220 Вольт и паяльником.

Но это не сегодня. Без спешки. Пока только ГПиБ и продготвка к следующему стриму.
KL
10:09
Kirill Leyfer
понял

да, хорошо
Y
14:30
YL3AKC
In reply to this message
В процессе пайки?
KL
14:55
Kirill Leyfer
In reply to this message
нет, вот только все запчасти вывалил

конечно же некоторые вещи купил не то что надо, не тот шаг - но брал с запасом разных наименований на всякий случай, так что я в порядке
14:58
In reply to this message
Но в целом все есть
14:58
In reply to this message
Макетка чуть меньше чем на схеме, но вроде все ещё реально норм развести
Y
14:59
YL3AKC
In reply to this message
нормально будит
14:59
могу перерисовать и опримизировать
KL
15:00
Kirill Leyfer
да думаю что разберусь, спасибо!
15:00
так, ну что ж, ладно, пойду тогда сначала потренируюсь - надо для одного ноута Ni-MH батарею спаять

а потом займусь этой штукой
15:01
Колодка 1 в 1 как родная от анализатора. Разве что без ключа
ВЗ
15:02
Владислав Задорожкин
In reply to this message
а че там за фигурка за клавой)
KL
15:03
Kirill Leyfer
In reply to this message
Какой-то покемон, хз. Сувенир из южной Кореи
Y
15:03
YL3AKC
In reply to this message
у анализатора IDC колонка. мама только на плоский кабель.

А это pinhead. они совместимы.
ВЗ
15:04
Владислав Задорожкин
In reply to this message
а, хах
с далека чет подумал не MLPшное ли что)
Y
15:10
YL3AKC
In reply to this message
плата в актином месте только на одну дырдочку меньше.
15:10
плату надо бы напильником или ножом подработать. для эстетики.
KL
15:32
Kirill Leyfer
Возникли непредвиденные трудности
Y
15:35
YL3AKC
In reply to this message
Когда обзор на кошку?
15:38
Ок, я в не зоне на пару часов.
15:38
u
16:01
usernameak
In reply to this message
ня
ВЗ
18:08
Владислав Задорожкин
In reply to this message
"Теперь не работаешь"
KL
18:58
Kirill Leyfer
Я же верно понял задумку?
18:58
KL
19:52
Kirill Leyfer
Процесс идёт
ВЗ
20:03
Владислав Задорожкин
А у меня тут пока своя пайка намечается, флешер собирать во вторник буду. Осталась только микросхема, корпус LPT и RJ45 разьем, чтоб в него вставлять насадки от UFS для DCT3
KL
20:17
Kirill Leyfer
Все ещё идёт...
20:17
In reply to this message
О, забавная штука
ВЗ
20:19
Владислав Задорожкин
In reply to this message
Даа, правда я за нее знатно переплатил по глупости в свое время
Ну, зато спасает, номиналы проверять
А то когда на деталях +100500 разных вариантов кодификации, можно и головой тронуться
KL
20:28
Kirill Leyfer
Короче у кабеля распиновка не совсем как на сайте

На сайте пишут, что сигнализация скручена в витые пары с землёй

А в кабеле витые пары сделаны как попало, NRFD в паре с NDAC и так далее

В любом случае, это не мешало передаче данных по этому кабелю, так что наверное это не критично
20:28
сайт имею в виду этот

https://www.hp9845.net/9845/tutorials/hpib/
Y
21:12
YL3AKC
In reply to this message
Да. Идеально!
21:14
In reply to this message
"Вот это поворот!"

Ну и фиг с ним. Спаяй и готово.
21:22
In reply to this message
Еще фотки от процесса будет? Со стороны пайки, например?
KL
21:30
Kirill Leyfer
In reply to this message
Будут, чуть позже

А ты можешь скинуть исходники этой платки?

У друга есть CNC 2d штука, он ей может двухсторонние платы вырезать

Я вот думаю. Если сам не осилю запаять или будет не очень надёжно, то след версию можно будет с помощью этой штуки сделать
Y
21:35
YL3AKC
In reply to this message
Да, могу. У меня Eagle 7.7 soft. Могу сразу в .DXF или как .ZIP для PCBWay/JLCPCB.

Немного по пожже.
KL
21:37
Kirill Leyfer
Спасибо!
KL
21:59
Kirill Leyfer
Да уж... Сложновато паять этот cat5

Но вроде понял как с ним работать
Y
22:01
YL3AKC
In reply to this message
Ну. Не плохо выглядит.

Когда дойдешь до Джена. Сможешь одним проводом спаять. По середине подплавил изоляцию и не надо будет в два провода.
22:01
К стати хорошо замоддил Батарейки.
22:04
По ЧПУ и двухсторонней плате: Я, конечно скуну файлы, но там есть некоторые неприятные нюансы с двухсоторннеы пайкой. Попробую с начало оптимизировать чтоб было меньше больи.

Суть пвоблемы: а как припаятся если дорожка идет пот конектором. Туда паяльником не подлезть... Так что... Думаю...
KL
22:18
Kirill Leyfer
Пока ещё дзен не познал, паяю отдельными отрезками
Y
22:21
YL3AKC
In reply to this message
А нука зумчиком посмотрим на пайку...

Не плохо. Совсем не плохо! Со временем и найдешь метод автоматизаций/конжейеризаци изготовления, нарезки/чистки проводов и пойдет еще быстрей.
ВЗ
22:39
Владислав Задорожкин
Тем временем моя пайка...
Y
22:44
YL3AKC
In reply to this message
Тоже не плохо! Молодец!
Вот тебе на подарок видеоролик как дядьки отреставрировали калькулятор. Суть ролика: пайка примерно как у тебя.

https://www.youtube.com/watch?v=C-o6aznNuGo
KL
22:46
Kirill Leyfer
In reply to this message
Очень медленно идёт и начал ошибаться. Наверное ещё пара проводов и пора баиньки, завтра закончу
Y
22:48
YL3AKC
In reply to this message
Эхх. Надо-бы глянуть дифф. Появляется идеи как интегрировать мои куски кода. Даже с помощю зубной больи и без рефакторинга.

Ну и есть идеи кода по тестам линий для ослика.
22:50
In reply to this message
Страдай! Это норма для электронщиков. Да, относительно много проводов. А потом всё проверить на правильность и прозвонить на короткие замыкания...
KL
23:52
Kirill Leyfer
Успел сделать линии данных (синие)

На сегодня хватит, завтра продолжу
Y
23:56
YL3AKC
In reply to this message
Будет и 2. слой (красные).

Посмотрел, подумал. Не оптимально развел. Будет немного сложно местами. Особенно там, где надо будет припаять провод между существующими возле малинки.

И да, в процессе рисовки платы для ЧПУ.
KL
23:58
Kirill Leyfer
In reply to this message
Подумаю как решить

Возможно, кину перемычку до соседней дырки бредборда, и уже оттуда запаяю, если иначе никак будет
Y
23:59
YL3AKC
In reply to this message
Ну... Решается отпаиванием соседних проводов.
12 June 2023
KL
00:00
Kirill Leyfer
In reply to this message
Ну или так, да, мне не привыкать, пару раз перепаивал уже некоторые провода
Y
00:02
YL3AKC
In reply to this message
Завтра руку набешь и за час справищся!
Y
01:57
YL3AKC
Как то так...

Пока лень экспортировать.
01:59
@Megabozyakorovka Дай контакт того чувака, который может сделать платку, или пригласи в группу. Договоримся о формате, который ему удобен для изготовления и подправлю технологические нюансы относительно изготовления платы на ЧПУ.
02:00
@usernameak А ты что не спишь?
02:01
In reply to this message
Делал на Eagle 7.7
Можно импортировать в KiCad.
ВЗ
02:23
Владислав Задорожкин
In reply to this message
Он вечно что-то ночью делает...
u
02:35
usernameak
In reply to this message
я проснулся полчаса назад
ВЗ
02:35
Владислав Задорожкин
In reply to this message
Зощим
u
02:35
usernameak
KL
10:23
Kirill Leyfer
In reply to this message
Круто, спасибо огромное!

Я его спросил - он говорит, двусторонние платы ему очень замороченно изготавливать, поэтому если удастся сделать одностороннюю, то будет супер

Я так понимаю, одностороннюю сделать нереально, там провода пересекаются

Но наверное как компромисс можно сделать одностороннюю + пару перемычек напаять руками

Но пока, в общем, ничего не делай, я попробую на макетке всё развести
Y
12:57
YL3AKC
In reply to this message
Да, можно думать с перемичками, но есть и другой, кардинальный способ: поменять нумерацию линий на малинке и на анализаторе.
12:59
Но, давай закончим начатое, и потом будем думать о плате. Возможно до того времени уже надумаемся до платы с микросхемами SN75160+SN75161/162
13:00
Возможно имеет смысл на алиэкспресс заказать соответствующее микросхемы. Пока они придет, будет ясно что и как дальше делать.
13 June 2023
Y
14:56
YL3AKC
@Megabozyakorovka Как с паяльником и платой?
KL
15:47
Kirill Leyfer
In reply to this message
Пока не брался, на неделе сделаю

Чёт разболелся окончательно
Y
15:49
YL3AKC
In reply to this message
По немногу. 4 проводочка за вечер...
15:52
А я тем временем думаю о Production version.

Raspberry Pi Pico RP2040 + SD Card + Display + SN75 drivers + GPiB connector.
ВЗ
18:31
Владислав Задорожкин
In reply to this message
У меня тут зато кое-чего есть
Собрал универсальный MBUS/FBUS кабель для нокл. Спаял конечно кое-как, но оно работает вроде.
18:31
In reply to this message
18:33
Для программатора пока еще жду микросхему. Пока думаю, как бы ее тут разместить, больно корпус маленький (а микруха в DIP версии, чтобы паять проще).
Да, ишачу навесом, че уж
u
18:34
usernameak
In reply to this message
если достаточно смелый, можно вфигачить полноценный TMS9914 :)
Y
19:36
YL3AKC
In reply to this message
Зачем туда TMS9914?

TMS9914 удожен если захочется сделать свою GPiB ISA карту. Да и то, в наши дни проще поставить микроконтроллер на ISA плату, и с него помощю эмулировать GPiB.
KL
20:51
Kirill Leyfer
In reply to this message
Красиво!
20:51
Вроде закончил первый слой
20:52
Осталось проверить перед началом второго
Y
20:55
YL3AKC
В полне себе нормально.
20:56
12 проводов осталось.
Y
21:31
YL3AKC
In reply to this message
KL
21:35
Kirill Leyfer
In reply to this message
ты падажжи, я ещё верхний слой не доделал...
21:35
там щас такое reality будет
21:35
шо пипец
Y
21:41
YL3AKC
In reply to this message
u
21:49
usernameak
In reply to this message
мммм, жилы с витухи)
KL
21:50
Kirill Leyfer
In reply to this message
Вкусно как орбит жилы с витухи
Y
21:50
YL3AKC
In reply to this message
С нормальным паяльником нормально паяетсья.
u
21:51
usernameak
In reply to this message
нормальный паяльник с слегка подзасранным жалом считается?
Y
21:52
YL3AKC
Я, конечно мог и предложить разноцветный шлейф из медицинского оборудование, который мягкий и уже облуженный, но вряд-ли у вас такой имеется...
21:53
In reply to this message
Если это TS100, То да. Время от времени обтери в салфетку.

Я, конечно обтираю голыми пальцами, но...
u
21:54
usernameak
In reply to this message
это он самый :)
21:55
у него жало весьма потемнело выше кончика по неведомой мне причине
21:55
(или это нормально?)
Y
21:56
YL3AKC
Это нормально.
u
21:57
usernameak
у меня ещё в загашнике есть тонкое жало-игла, порой пригождалось в местах куда хер подлезешь)
KL
22:34
Kirill Leyfer
Ебануться

Извините
22:35
Вот это развлечение мы с вами придумали, чуваки
22:35
Так, надо прозвонить, я очень надеюсь, что не ошибся
Y
22:39
YL3AKC
И я надеюсь, что не перепутал контакты...
KL
22:44
Kirill Leyfer
вроде всё сходится
22:44
и даже не коротит, кажется
Y
22:44
YL3AKC
Запускай ГРиД!
KL
22:44
Kirill Leyfer
сейчас ещё раз проверю
22:47
вроде не коротит

окей, ща сделаем
22:57
Ну пока что результат такой же
22:57
Максимум пять секторов принял
22:58
Сейчас пропущу через скрипт по поиску аномалий
22:58
Только наберу статистики
Y
22:58
YL3AKC
И кинь результат в чат.
22:58
Ну а дальше... Эксперименты с софтом.
22:59
@Blue_Screen_0f_Death Открыл ГРиД архив, а там:

Ошибка: у вас нет доступа к каталогу или файлу!
KL
22:59
Kirill Leyfer
Y
23:00
YL3AKC
Читает но с ошибками...
23:00
Можно попробовать поправить управление пинами.
23:00
Сща... Смотрю твой последний код.
KL
23:02
Kirill Leyfer
Y
23:02
YL3AKC
Твоё:
#define GPIB_WRITE_FUNCTION_DEFINE(pinName) \
void GPIB_Write_##pinName(int value) { \
LOG("Write " #pinName" %d\n", value); \
GPIB_Pin gpibPin = GPIB_PIN_##pinName; \
/*if (GPIB_pin_states[gpibPin] == value) return;*/ \
uint8_t pin = remapGPIBPin(gpibPin); \
if (value) { \
GPIO_IF_SetMode(pin, GPIO_IF_INPUT); \
} else { \
GPIO_IF_SetMode(pin, GPIO_IF_OUTPUT); \
GPIO_IF_SetPinState(pin, value); \
} \
/*GPIB_pin_states[gpibPin] = value;*/ \
}
ВЗ
23:04
Владислав Задорожкин
In reply to this message
ты што там без меня делОешь??
23:04
In reply to this message
оп, ммоент
KL
23:05
Kirill Leyfer
Ну, в общем, где-то в среднем секторов по 5-7 пересылает
ВЗ
23:05
Владислав Задорожкин
In reply to this message
синхронизовался, да?
Y
23:06
YL3AKC
Рекомендую так:
#define GPIB_WRITE_FUNCTION_DEFINE(pinName) \
void GPIB_Write_##pinName(int value) { \
LOG("Write " #pinName" %d\n", value); \
GPIB_Pin gpibPin = GPIB_PIN_##pinName; \
/*if (GPIB_pin_states[gpibPin] == value) return;*/ \
uint8_t pin = remapGPIBPin(gpibPin); \
if (value) { \
GPIO_IF_SetPullup(pin); \
GPIO_IF_SetMode(pin, GPIO_IF_INPUT); \
} else { \
GPIO_IF_SetPinState(pin, value); \
GPIO_IF_SetMode(pin, GPIO_IF_OUTPUT); \
} \
/*GPIB_pin_states[gpibPin] = value;*/ \
}
23:06
In reply to this message
Да
ВЗ
23:07
Владислав Задорожкин
а я накакуне открытия FTP менял формат индексных файлов
стало быть по занятости тебя не предупредил...
Y
23:07
YL3AKC
In reply to this message
Суть в том чтоб выставить нужный уровень, а только потом направление (вход/выход)
ВЗ
23:07
Владислав Задорожкин
счас вернем как надо
Y
23:08
YL3AKC
И надо еще пройти по коду. А друг там еще ге нибудь есть строка с дервианеиме пинов.
23:09
У тебя:
int GPIB_Read_DIO() {
int byteValue = 0;
for(int i = 0; i < 8; i++) {
GPIB_Pin gpibPin = (GPIB_Pin) (GPIB_PIN_DIO1 + i);
uint8_t pin = remapGPIBPin(gpibPin);
GPIO_IF_SetMode(pin, GPIO_IF_INPUT);
GPIO_IF_SetPullDown(pin);
// GPIB_Pin gpibPin = (GPIB_Pin) (GPIB_PIN_DIO1 + i);
byteValue |= GPIO_IF_GetPinState(pin) << i;
}
return byteValue;
}
23:10
Советую:
int GPIB_Read_DIO() {
int byteValue = 0;
for(int i = 0; i < 8; i++) {
GPIB_Pin gpibPin = (GPIB_Pin) (GPIB_PIN_DIO1 + i);
uint8_t pin = remapGPIBPin(gpibPin);
GPIO_IF_SetPullup(pin);
GPIO_IF_SetMode(pin, GPIO_IF_INPUT);
// GPIB_Pin gpibPin = (GPIB_Pin) (GPIB_PIN_DIO1 + i);
byteValue |= GPIO_IF_GetPinState(pin) << i;
}
return byteValue;
}
KL
23:14
Kirill Leyfer
нет, лучше не стало

12845 ошибок на этих сессиях

8856 ошибок на сессиях от 27 мая (там на 1 сессию меньше)
23:14
короче, результат нулевой или даже скорее отрицательный
Y
23:14
YL3AKC
In function G210x_NDAC_Callback(int state)
after GPIB_Write_DIO(0xFF);
add line GPIB_Read_DIO();
KL
23:15
Kirill Leyfer
In reply to this message
о, понял задумку, щас попробую
23:16
In reply to this message
а добавить или лучше заменить?
Y
23:16
YL3AKC
Ты в некоторых местах не коректо пиступаешь с линиями.
Мовно либо ослабить (лог 1) с помовю pullup

либо прижать на земпля (лог 1). с помошю output low
KL
23:17
Kirill Leyfer
In reply to this message
понял
Y
23:17
YL3AKC
In reply to this message
Ну... Надо оба варианта попрововать и посмотреть на анализаторе/ослике.
Как бы луче заменить, но... Тесты покажет.
KL
23:19
Kirill Leyfer
хорошо, начну с добавления
Y
23:21
YL3AKC
По этому и я написал _passive _active функций.
KL
23:21
Kirill Leyfer
отличий не заметил
23:23
добавлю ещё в GPIB_WRITE_FUNCTION_DEFINE

if (value) { \ GPIO_IF_SetPullup(pin); \
Y
23:25
YL3AKC
И да. Надо только _pullup
_pulldown не где не используется и морочит голову.
KL
23:25
Kirill Leyfer
эффекта не дало
Y
23:27
YL3AKC
In reply to this message
В этом поменять местами GPIO_
поставил режим пина а потом пуллап и/или валуе
KL
23:28
Kirill Leyfer
23:28
короче сигнал скачет как собака, надо думать чё делать
23:28
так, а если я таки запаяю оплётку на землю?
23:29
In reply to this message
надо осциллографом потыкать будет
23:29
но уже не сегодня
23:30
завтра продолжим эксперименты
Y
23:30
YL3AKC
Осликом можно и что-то не увидеть. Надо будет написать тестовую программу, которая на шине дергает DIO8.
KL
23:34
Kirill Leyfer
In reply to this message
Зачем?
Y
23:34
YL3AKC
Просто всё в дисплей не в лезет.
23:35
Тебе надо в нжный момент посмотреть спад сигнала
23:35
А между изменение сигнала проходит много времени.
23:36
По этому надо будет не AUTO/RUN а Single режим использовать. А это сложнее чем учили в школе.
23:37
Ладно, всем спать!
KL
23:46
Kirill Leyfer
In reply to this message
Да, ещё раз спрошу - если оплетку на землю запаять - будет эффект?
Y
23:46
YL3AKC
Попробуй
23:47
Поможет? Хз. Не понятно почему там дергивание сигнала.
23:47
А если китайский логический анализатор иногда ложет в своих показаниях?
23:48
Ведь аномалий есть и на дампе с реальным флопиком.
23:49
И да, время припаять резисторы.
KL
23:49
Kirill Leyfer
In reply to this message
Но меньше на насколько порядков
Y
23:49
YL3AKC
Один конец резистора к линий. Второй конец на +5 В на малинке
23:50
И так все 16 линий.
23:50
In reply to this message
А если пины у малинки не такие дерзкие как у драйверор 7516х ?
KL
23:51
Kirill Leyfer
In reply to this message
Вариант
23:51
In reply to this message
Блин, там на плате места уже не осталось)
Y
23:52
YL3AKC
In reply to this message
Все резисторы красиво в верх смотрят, и к ним проводочек на +5 В
KL
23:52
Kirill Leyfer
In reply to this message
А, ну разве что так
Y
23:53
YL3AKC
На плате не смогу нарисовать.
23:53
Софт рисованию плат не понимает такой колхоз...
KL
23:53
Kirill Leyfer
Надо было с них начинать пайку

В дырки их повтыкать и к ним уже паяться
Y
23:54
YL3AKC
In reply to this message
Хз. Может быть и так. Но количество провдов могло увеличится на 16 штук. Если нет место рядом поставить резик.
14 June 2023
YL3AKC invited Alexey Svetlov
YL3AKC invited reva
Y
08:23
YL3AKC
Относительно софтовой части... Тут один студент трудился над курсовой... Сделал на малинке ГПиБ контроллер. Можно управление пинами у него посмотреть.
08:26
И да... Надо подумать над принужденными задержками после деривания пинов.
KL
08:29
Kirill Leyfer
In reply to this message
Предлагаю следующий алгоритм

Чтоб не паять кучу всего, я пройдусь по сессиям, гляну на какой линии чаще аномалии.

Потом возьму и конкретно на эту линию запаяю пуллап резюк

И сравню
08:29
In reply to this message
Любопытно
Y
08:30
YL3AKC
И у него там драйвер ядра. Вроде.
08:31
И да, если надо большой скоростю дергать пины, то рекомендуется чтоб был Ring 0.
u
08:32
usernameak
In reply to this message
я не особо понимаю что здесь написано, потому что оно на немецком, но ладно
Y
08:32
YL3AKC
Но, с другой стороны GPiB как раз делан так, чтоб и медленные устройства могли работать. И обесчал быть помехоустойчивым.
u
08:33
usernameak
In reply to this message
мне кажется здесь какие-то проблемы со фронтами сигналов
Y
08:33
YL3AKC
In reply to this message
Просто на код посмотри. И/или кинь в переводчик.
08:34
In reply to this message
Мне тоже так кажетсю. Пи этом миросхемы - драйвера может тянуть линий с током 50 мА, а малинка от силы 4 или 10 мА.
KL
14:27
Kirill Leyfer
Сегодня ещё раз проглядел данные

всё-таки если сделать поправку на объёмы переданных данных, то спаянная макетка работает стабильнее бредбордной
14:28
13к скачков на 400к семплов против 9к скачков на 108к семплов

Разница таки есть
14:28
но до стабильности реального флопика далеко

250 скачков на 1.5млн семплов
r
16:00
reva
привет. вот тут делали подобное, как я понимаю: http://elektronomikon.org/. и приведены два варианта схемы: активная на буферных элементах, и пассивная на резисторах.
https://github.com/elektronomikon/raspi_gpib_shield/raw/master/Documentation/RPi_GPIB_Shield.pdf
https://github.com/elektronomikon/raspizero_gpib_shield/raw/master/Documentation/RaspiZero_GPIB_Schematic.pdf
возможно стоит попробовать добавить резисторные подтяжки указанных номиналов хотя бы на одну-несколько линий (с открытым коллектором) вместо внутренней подтяжки (я так понимаю, сейчас ведь используется внутренняя подтяжка иначе как вообще сейчас появляется какой-либо сигнал на линии?), чтобы посмотреть улучшит ли это ситуацию на них.
ВЗ
16:12
Владислав Задорожкин
In reply to this message
Нее, ебануться это вот)
16:12
In reply to this message
16:12
In reply to this message
16:12
Навесом все зафигачить
Y
16:26
YL3AKC
In reply to this message
Déjà vu... Где то я это уже видел. Это то самый с курсовой работой...

https://t.me/gridcompasschat/3529
Y
16:59
YL3AKC
Не спеша играем в "шахматы"...
KL
17:09
Kirill Leyfer
In reply to this message
Привет, обязательно попробую!
Y
17:14
YL3AKC
In reply to this message
Значит 3 раза больше резисторов надо будет напаять. Ну и... По сути новая плата с проводами... К сожелению...
17:26
С начало попробуй по простому с 10к резисторами, как раньше договорились.
KL
17:43
Kirill Leyfer
In reply to this message
да-да
ВЗ
18:13
Владислав Задорожкин
In reply to this message
И не работает чет
дает ошибку про высокий уровень на tx телефона
Y
18:25
YL3AKC
In reply to this message
Magic!
ВЗ
18:25
Владислав Задорожкин
Надо будет позже проверить
18:25
Сама схема вроде собрана верно
18:26
Но тут дофига нюансов
KL
19:32
Kirill Leyfer
короче делаю простой pullup резюками 10кОм на линию 5в для сигналов DAV, NDAC, NRFD - вроде как для самых важных в коммуникации
Y
19:38
YL3AKC
ATN SRQ EOI
19:38
DIO8 для тестов.
KL
19:40
Kirill Leyfer
ок
19:40
подожди
19:40
In reply to this message
а почему их?
19:40
это "вместо" или "вместе"?
19:40
того, что я предложил
Y
19:41
YL3AKC
In reply to this message
На эти тоже поставь пуллапы
19:41
И на DIO8
19:42
Общее количество: 7 резисторов.
KL
19:42
Kirill Leyfer
там сложно подпаяться уже) с моим скиллом
19:42
ладно, попробую
19:54
Вы заставляете меня делать страшные вещи
19:54
Я всего лишь хотел писать код
19:54
И к чему это привело?
Y
19:55
YL3AKC
Ты сам виноват что у тебя есть ГРиД! 😃
u
19:56
usernameak
In reply to this message
а привело к ебле с железом ;)
Y
19:56
YL3AKC
Но, так-то... Резики прямо по плану!
19:57
In reply to this message
"Проковыряться со старым железом..."
20:01
@Megabozyakorovka Если это тебя успокоит. Я тоже страдаю. И половины еще не нарисовал...
20:01
Да пофигу. Главное знать что DIO7 и смотреть на анализаторе.
KL
20:11
Kirill Leyfer
Что я делаю со своей жизнью
u
20:11
usernameak
In reply to this message
убиваешь её
KL
20:11
Kirill Leyfer
In reply to this message
Ахахах блин, я балда, DIO7 вместо DIO8 сделал
ВЗ
20:11
Владислав Задорожкин
In reply to this message
а я хотел нормально шить нокии
теперь вот не понимаю, почему не работает флешер(
KL
20:22
Kirill Leyfer
не грузится

и с NRFD что-то странное, словно пиха не может его опустить нормально

или грид

не понимаю
20:22
т.е сейчас в логах дело доходит только до первой команды и дальше не идёт
u
20:23
usernameak
учитывая что ты потрошил железо, проблема... в железе?
KL
20:24
Kirill Leyfer
наверное, сейчас перепроверю плату
20:26
иногда нормально, а иногда вот как будто нет
20:26
причём промежутки времени одинаковые, и продолжительность одинаковая
20:26
ровно 500 наносекунд каждые 16 микросекунд
20:27
т.е не частота дискретизации лог анализатора точно
20:31
с пайкой всё ок
20:34
в одной сессии вообще вот так было
20:34
то же самое
20:36
короче говоря я предлагаю откатить подтяжку резюками обратно и осциллографом потыкать

но если честно, я капец демотивирован этим проектом
20:37
могу наверное конкретно подтяжку NRFD убрать
20:37
и оплётку на землю завести, хотя вряд ли это даст эффект
20:43
без подтяжки NRFD всё вернулось на свои места
20:44
несколько секторов грузит, потом вываливается с ошибкой
Y
20:44
YL3AKC
Соберись! Подключай ослик!
20:44
Каждое начало трудное. Потом пойдет!
20:46
Откатаешь подтяжку после ослика.
Y
21:42
YL3AKC
In reply to this message
Это надо попробывать.
21:42
In reply to this message
Странно, но ладно. Почему? Просто надо осликом потыкать когда там колбасит.
Y
22:21
YL3AKC
Z
Zerg Labs [TeslaCoilPro] 14.06.2023 22:12:22
Y
22:26
YL3AKC
@Megabozyakorovka
Оплетку к земпле присоедени
Если есть внешний Pull_up, То надо попробовать запустить код без внутеннего Pull_up
KL
22:26
Kirill Leyfer
In reply to this message
хорошая мысль
Y
22:27
YL3AKC
Тут не запариватся надо а терпение и шаг за шахом избавлятся от неизветных переменных.
22:28
In reply to this message
Вот по этому и надо написать тестовый код, которы дергает один пин. И это надо смотреть анализатором и осликом.

При отключенном ГРиДе и при включенном ГРиДе.
22:29
Пин для тестов DIO7, Рас уж там нацепил резистор. Ну и пин DIO8, рас уж там нет резистора.
22:30
Когда будет понятно как правильней делать, тогда исправляем остальные пины, код управление пинами (если надо). И только тогда тестируем загрузку с эмуля флопа.
22:31
Накидать код для тестов пинов?
KL
22:33
Kirill Leyfer
постараюсь накидать самостоятельно, спасибо за подробный протокол тестирования, это очень полезно
я сегодня больше не буду гридом заниматься, завтра постараюсь найти время
Y
22:33
YL3AKC
In reply to this message
я тоже устал и спать охота.
r
22:37
reva
@Megabozyakorovka попробуй по возможности поставить последовательно небольшие резисторы (ом по 100) как здесь https://github.com/elektronomikon/raspizero_gpib_shield/raw/master/Documentation/RaspiZero_GPIB_Schematic.pdf. хотя бы на одну линию. и можно без подтяжек
Y
22:37
YL3AKC
А тем временем я пострадал немного...
22:41
In reply to this message
Поздно и потом!

Он только что спаял одну плату. Пусть закончит тестировать и найдет причину, а потом видно будет куда и как много резисторов накидать.

Я по сути противник на прямую подключать малинку к ГПиБ и хочу чтоб было кошерно с соответствующими микрухами сделано.

И у того чела шилдик подключается к оборудованию на прямую без метрового кабеля.
22:42
Ну или... С начало напаяет 3 резистора на одну линию данных и сравнит.

Перелапатить и перепаять кучу проводов - это действительно геммор, по этому не надо каждый день паять новую плату.
22:49
@Megabozyakorovka Пипробую сделать односторонную плату, но тогда придется менять номера пинов на малинке и на анализаторе.
22:57
Тут еще и надо следить чтоб Кирилл не выгорел. Ибо вся нагрузка на него, пока мы с дивана советы даем.
KL
23:47
Kirill Leyfer
In reply to this message
Спасибо! Да не, все нормально, я вроде слежу

Но да, я не шарю, поэтому полностью зависим от ваших советов)

Так что спасибо за четкий протокол тестирования выше, завтра постараюсь за него взяться
Y
23:50
YL3AKC
In reply to this message
Ночю нарисую плату для ЧПУ с дополнительными резисторами и попробую написать тестер пинов.

Останется исправить мой ошибки и тестер готов к стриму. За кадром потренеруйся тестером и осликом. Ну и в суботу стрим.
15 June 2023
Y
00:37
YL3AKC
@Megabozyakorovka спроси у своего знакомого: А такое на ЧПУ прокатит? Надо только фрезернуть красные дорожки и все отверстия диаметром 0.9 мм
00:38
EagleCAD
KL
00:47
Kirill Leyfer
In reply to this message
Переслал, спасибо
Y
00:47
YL3AKC
In reply to this message
А что не спишь?
ВЗ
00:48
Владислав Задорожкин
клуб не спящих ночью)
KL
00:48
Kirill Leyfer
In reply to this message
В эту планировал комод, а в следующую грид

Или с твоим графиком не совместимо такое? Сможешь в эту субботу быть на стриме? А в след?
Y
00:49
YL3AKC
Ха! У меня секретное оружие: мне завтра (уже сегодня) выходной.
KL
00:49
Kirill Leyfer
In reply to this message
А я завтра из дома, так что тоже допоздна засиделся
Y
00:50
YL3AKC
In reply to this message
По скольку у меня переезд в другую квартиру, то не могу сказать когда буду.
Вроде в эту субботу смогу присутствовать на стрим. А на следующею не знаю.
KL
00:51
Kirill Leyfer
Тогда давай в эту грид
Y
00:53
YL3AKC
ОК. Попробуем!
00:53
Пишу тест пинов.
Y
01:09
YL3AKC
@Megabozyakorovka По сколько не спишь, то на тебе такое:
01:15
@Blue_Screen_0f_Death @Legoshi478

А вы что не спите? тоже из секты не спящих?
ВЗ
01:16
Владислав Задорожкин
у меня в пятницу экзамены
L
01:16
Legoshi
In reply to this message
Таки собираюсь в Питер через пару часов, вот и не сплю
ВЗ
01:16
Владислав Задорожкин
завалить не желательно)
KL
09:30
Kirill Leyfer
In reply to this message
Супер! Спасибо
Y
17:20
YL3AKC
@Megabozyakorovka Рабочий день закончился? Есть инфа от ЧПУшника? Не надо что-то подправить?
KL
17:24
Kirill Leyfer
из соседнего телевизионного чатика передают привет и говорят, что на макетке можно херачить и более упоротые дизайны
KL
17:24
Kirill Leyfer
A
Annett 15.06.2023 17:23:13
🔥
AS
17:24
17:24
17:24
KL
17:25
Kirill Leyfer
да, инфа есть, чувак сможет такое сделать - правда, попозже, пока занят
AS
17:27
Alexey Svetlov
In reply to this message
МГТФ и макетка - как в старые добрые времена 😍
Y
17:27
YL3AKC
In reply to this message
Да, можно. Знаю по собственному опыту.
НО, есть одно НО! Ты к этому пока морально не готов. 😃
KL
17:28
Kirill Leyfer
In reply to this message
нет-нет, я как увидел, я сразу понял, что не готов)
AS
17:30
Alexey Svetlov
In reply to this message
Вообще МГТФ удобен тем, что его оголять можно турбозажигой, а паяльником изоляция не плавится. Это много удобнее чем любым другим проводом.
17:33
А еще кайф в том, что его можно купить в любом чип и дип. Когда жил в Минске - даже у нас продавался.
17:33
Офтп - первое с чем сталкиваешься за границей, когда любишь паять - отсутствие мгтф провода😅
KL
17:38
Kirill Leyfer
как ты с этим справляешься?)

у меня МГТФ нет, но есть раздербаненный IDE шлейф - и вот, жилы кат.5

немного даже научился с ними работать - плюс в том, что изоляция как раз плавится паяльником, но в этом же и минус
AS
17:38
Alexey Svetlov
In reply to this message
Стоит раз попробовать, и уже не хочется паять другими проводами😅
Y
17:39
YL3AKC
Есть и у китайцев всякие поделки. У меня валяется Wire wrap wire DM-30-100 UL1423, но не поробовал.
AS
17:41
Alexey Svetlov
Вот такой взял - не, совсем не то.
Y
17:42
YL3AKC
In reply to this message
Да, у меня такой, только красный. Ну... Попробую как не будь. А там видно будет.
AS
17:48
Alexey Svetlov
Его удобство еще в том что он есть достаточно тонкий но прочный. Лудится хорошо, и можно по месту, на нужной длинне откусить, оголить, залудить и припаятья
17:48
Очень рекомендую
17:49
Его удобство еще в том что он есть достаточно тонкий но прочный (не обламывается). Лудится хорошо, и можно по месту, на нужной длинне откусить, оголить, залудить и припаяться. Очень рекомендую, правда. Остальное просто боль…
Y
17:53
YL3AKC
На самом деле планируется фрезерованная печатная плата с минимум проводами.

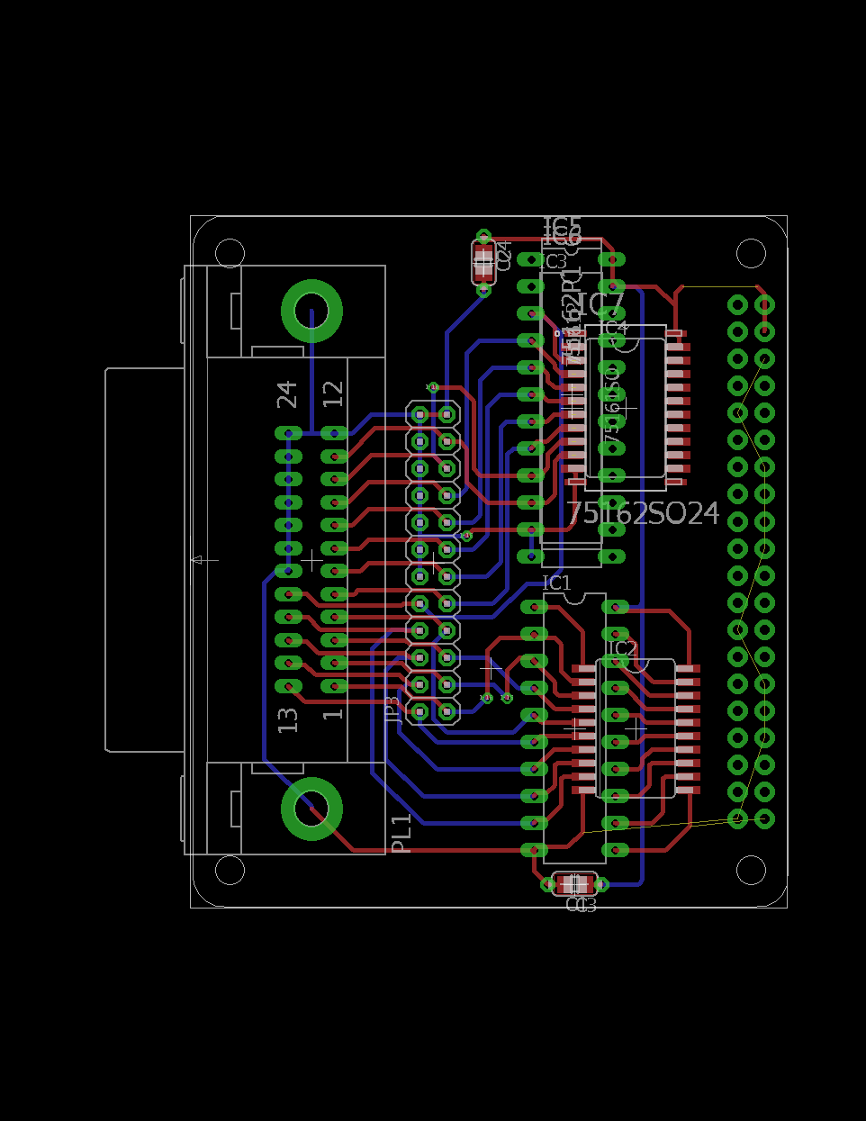
https://t.me/gridcompasschat/3628
17:54
Но там много резисторов. 48 штук. 2 гребенки (как и на этой плате). Ну и припаять ГПиБ провод припаять на плату.
AS
17:54
Alexey Svetlov
Да, я видел. Это классно, но как по мне - быстрее спаять чекнуть что по резисторам - если будет гуд - фрезеровать. Имхо😌
Y
17:55
YL3AKC
In reply to this message
Кирилл не такой маньяк по пайке как мы. Он больше по программированию.
🔥
AS
AS
17:57
Alexey Svetlov
Имею такой опыт: нарисовал и развел плату, отправил заказ, платы пришли, и… ты видишь, что ты перепутал полярность…🤬 🤦‍♂️
17:58
Бывало всякое, и чипы разводил зеркально😂😂😂 опыт, он не сразу такой…
Y
17:58
YL3AKC
In reply to this message
И такое бывает. Но я это уже переболел. По крайне мере когда знакомый делает платки и когда заказываю у китайцев.
👍
AS
18:00
Ошибки бывает только если фундаментально не правильно спроектировал и не работает. Но и это редко.
18:01
Иногда бывает что после прихода платы думаешь: ехх коннектор надо было на 2 мм подвинуть или надо было поставить удобней.
u
18:02
usernameak
со временем привыкаешь не делать тупые ошибки, и делаешь только очень тупые
🔥
Y
😁
AS
AS
18:03
Alexey Svetlov
In reply to this message
Да, с коннекторами тоже тема! Все сделал, и вроде ок, а внешний разъем упирается в деталь какую, или еще чего🙈😂
Y
18:08
YL3AKC
Последую плату делал... У китайского прожектора сгорели мозги. Делал замену на атмеге. Платка с нуля, но надо было отверстия крепления, дисплей и кнопки поставить на те-же места. Сделали, спаяли. Дисплей на 1-2 мм не попал. Взяли оригиналую плату а там... тоже самое дисплей тоже на 1-2 мм не по месту. Вывод: китайцы - пидарасы. Я сделал так-же плохо как они.
😁
AS
18:09
Ну и когда делаешь кекпу (Hat) для малинки (Raspberry Pi), то там тоже много подводных камней в механике надо учитывать.
AS
18:58
Alexey Svetlov
In reply to this message
Я знаю одного маньяка… этот дружочек-пирожочек не смог поставить драйвер для микрухи ch340 на какой-то новый мак. Точнее драйвер стал но работал только на старых версиях микрух ch340c - версия ch340g не работала. Так он отпаял с ардуйни этот чип старой ревизии и припаял его в свисток на место нового😂 проблемка, только, что старым ревизиям чипов - нужен кварцевый резонатор и его на свистке небыло😂
u
19:03
usernameak
In reply to this message
с - совместимость
AS
19:04
Alexey Svetlov
In reply to this message
Ага, нахера париться, если можно не париться - подумал он и припаял резанатор😂😂😂
u
19:04
usernameak
я бы полез чинить дрова)
👍
AS
19:05
In reply to this message
тупо потому что в софте понимаю больше, чем в железе
AS
19:05
Alexey Svetlov
Вот, а человку проще чип перекинуть и еще не очень совместимый😂😂😂
19:06
работает - не трогай 😁
Y
21:50
YL3AKC
In reply to this message
@Megabozyakorovka Дай знать когда будет платка. Там надо будет МНОГО резисторов припаять. И есть нюансы в последовательности сборки.
16 June 2023
Y
05:42
YL3AKC
@Megabozyakorovka Для стрима желательно приготовить паяльник и резисторы с такими номиналами:
100 Ом - 1 шт на малинку
3.3 кОм - 1 шт на 5В
6.8 кОм - 1 шт на землю

Второй конец всех резисторов подключается на линию DIO7 (или другую для тестов).

То есть 100 ом между линий и малинкой. 3.3 кОм между линий и 5 Вольт
6.8 кОм между линий и землёй.

Код тест софта не проверен компилятором, там скорее всего будет глупые ошибки синтаксиса.

Тест надо провсести с подключенным ГРиДом.
Один тест когда ГРиД выключен. Тыкать осликом и смотреть на анализаторе
Сругой тест когда ГРиД включен, после не успешногй попытки загрузится. Когда линия данных успокоилась. Тыкать осликом и смотреть на анализаторе.

Можно и провести тесты без логического анализатора, но с осликом. А вдруг анализатор влияет на линий? Некогда не можем знать что там китайцы намудрильи.
Y
06:01
YL3AKC
А если результаты будут положительные, то придётся на каждую линию вешать по 3 резистора. А это 48 штук (16 из каждого номинала). Чтоб не зае***ся, надо будет ЧПУшную платку паять. Но там не будет много проводов. Ну а резисторы не так уж скучно паять.
06:02
И да, если магазине нет именно таких, то можно кипить другие номиналы, которые билзки. Тоесть +/- 5 - 15% не проблема.
KL
19:23
Kirill Leyfer
стартанул осциллограф
19:23
умные люди, подскажите - я могу как в лог анализаторе записать сессию?
Y
19:23
YL3AKC
А я на работе. Особо не помогу в данный момент.
KL
19:23
Kirill Leyfer
лады, ща потыкаюсь
Y
19:24
YL3AKC
Вспомни азы. С начало продиагностицируй свой палец, чтоб вспомнить как надо крутить ослик.
KL
19:35
Kirill Leyfer
In reply to this message
подключил к наушникам, ЗАБАВНО
19:36
19:37
так, ща соображу как чё можно ли на флешку писать
Y
19:38
YL3AKC
In reply to this message
Можно только скрин на флешку сделать. Ну и установки ослика.
KL
19:39
Kirill Leyfer
In reply to this message
Обидно
19:40
Тогда как поймать сигнал?

Тестовой программой?
Y
19:40
YL3AKC
Да, тестовой.
19:40
Иначе оочень сложно и не понятно будет.
KL
19:41
Kirill Leyfer
Окей
ВЗ
19:41
Владислав Задорожкин
In reply to this message
Ты погоди, может можно
Настройки нало поковырять
19:41
Хотя я с хантеками дела не имел
19:41
А, но есть по ним знакомый, мб знает
19:42
А и да, у него выход может какой на комп есть?
Y
19:42
YL3AKC
Волна орцилограммы не сохраняетс... Если... У тебя нет крутого Keysight или Tektronix.
KL
19:43
Kirill Leyfer
In reply to this message
Вроде есть
ВЗ
19:43
Владислав Задорожкин
Я вон показывал древний тектроник с GPIBом и RS232
KL
19:43
Kirill Leyfer
ВЗ
19:43
Владислав Задорожкин
In reply to this message
Мне кажется он должен работать как запоминающий
Хотя бы на отдельных участках
Y
19:44
YL3AKC
In reply to this message
Подключи к комодору. У ослика есть режим анализа видео сигнала.
19:44
Где именно спрятан? Не помню.
ВЗ
19:44
Владислав Задорожкин
In reply to this message
Покажь, че там
Y
19:45
YL3AKC
In reply to this message
Кинь что-то подобное в старьё. Чтоб фанаты побалдельи.
19:50
Только что увидел что ты используеш режим кепчеринга. А это уже не бегиннер левел... Так мовно и поимать то, что тебе надо. Но сложно. Кептчуринг и тестовая программа. А там увидим что дальше делать...
KL
19:51
Kirill Leyfer
In reply to this message
Надо осилить триггер

Шоб осцилл сам стопанул когда увидит всплеск какой-то на канале и потом уже изучать кепчур
19:52
In reply to this message
Плюс осцилл двухканальный, можно будет сразу оба поймать и сравнить наверн
Y
19:53
YL3AKC
Не в тему но для развлекухи с новой игрушкой...
19:53
In reply to this message
Надо пошаманить с триггер меню.
KL
19:53
Kirill Leyfer
In reply to this message
Нееее, у меня цифровой

Он такие высокие ФПС не покажет
19:54
Будет задержка небольшая
Y
19:54
YL3AKC
In reply to this message
KL
20:10
Kirill Leyfer
запустил тест, поймал аномалию
20:11
ща осциллом гляну чё как
20:11
о, ты круто сделал, циклом

я могу даже не триггерить ничего
ВЗ
20:11
Владислав Задорожкин
In reply to this message
Шаманил подобное на ОМЛ-2М
20:11
Правда экран там... как не скажу что
20:12
Хотя чего я хочу от школьного говна 5мгц
KL
20:12
Kirill Leyfer
короче говоря, на 8 канале аномалии есть (не подтянутый), на 7 нет
20:17
Опа
20:17
А как это так это
u
20:17
usernameak
а где
KL
20:18
Kirill Leyfer
Один канал это канал с подтяжкой резюком
20:18
Второй без
u
20:18
usernameak
а
20:18
я понял
20:18
внутренняя подтяжка малины живее всех живых)
KL
20:18
Kirill Leyfer
Деление по вертикали - 2в
20:19
Жёлтый - резюком

Синий - внутренняя
u
20:19
usernameak
In reply to this message
поэтому напряжение разное
20:19
а у малины-то 3V3
KL
20:19
Kirill Leyfer
Короче малина подтягивает до 2.5в всего
20:20
In reply to this message
В итоге даже меньше
ВЗ
20:20
Владислав Задорожкин
In reply to this message
Тут это, пишут что его к компу можно вроде
KL
20:20
Kirill Leyfer
Хорошо, а комп что даёт? Можно писать огромные простыни логов?
20:21
Ну, семплов
ВЗ
20:21
Владислав Задорожкин
Надо глянуть, я полагаю что да
KL
20:24
Kirill Leyfer
In reply to this message
Чел пишет
KL
20:24
Kirill Leyfer
А
Артем 16.06.2023 20:21:42
можешь тогда скинуть картиночку для ЛУТ в пдф?
20:24
или просто как картинку
KL
20:24
Kirill Leyfer
In reply to this message
@YL3AKC есть такая возможность?
ВЗ
20:29
Владислав Задорожкин
https://github.com/OpenHantek/openhantek

Хмм, есть чет опенсырцовое даже
KL
20:29
Kirill Leyfer
In reply to this message
Круть
20:30
Попозже изучу, спасибо!
ВЗ
20:30
Владислав Задорожкин
In reply to this message
Ах да, с осликом диск вроде прилагается?
Что там на нем есть?
KL
20:30
Kirill Leyfer
In reply to this message
Supported devices: DSO2xxx Series, DSO52xx Series, 6022BE/BL

Я мимо
20:31
In reply to this message
Нечем прочитать)) потом гляну
ВЗ
20:31
Владислав Задорожкин
In reply to this message
Ох уж эти модернисты
Собирают компы без привода, а потом "а куда диск совать"?
KL
20:32
Kirill Leyfer
In reply to this message
Я больше скажу, в новом системнике вообще нет 5.25" отсека
20:32
In reply to this message
Блин, ну теперь хочется все 8 линий данных подтянуть на 5в
ВЗ
20:33
Владислав Задорожкин
In reply to this message
А у нас DSO5102P
Кстати не факт что пролет
Я помню, что 5102 от 5202 отличались только программной конфигурацией. И одно легко превращалось в другое через UART к системе (и ослик из 100мгц становился 200мгц)
Может даже и так заработает, я думаю должно
KL
20:34
Kirill Leyfer
Ох блин

Сложно

Я как-нибудь в другой раз нырну в эту rabbit hole
20:34
Ладно, жду что Янис скажет про подтяжку, пока вырубаю установку
ВЗ
20:35
Владислав Задорожкин
Во, как-то так хехе
20:36
In reply to this message
Такие корпуса, да в помойку бы)
20:36
У меня во всех стоят по DVD-RAM
20:36
Ибо никогда не знаешь, когда тебе понадобится считать сидюк
20:37
А то и записать
Y
20:44
YL3AKC
In reply to this message
Да, есть. Немного по пожже.
20:45
In reply to this message
А если одновременно анализатором и осликом посмотреть на тесты?

А ГРиД подключен и включен?
KL
20:51
Kirill Leyfer
In reply to this message
Подключен, выключен
20:52
In reply to this message
Анализатор выдает сигнал, в котором на линии без подтяжки на 5в есть аномалии
20:52
In reply to this message
Прогнать с включенным?
20:53
In reply to this message
Вот аномалия
Y
20:53
YL3AKC
Аха... Ну "поздравляю" с пайкой 16 резисторов на 10 кОм...
KL
20:53
Kirill Leyfer
Кек
Y
20:53
YL3AKC
In reply to this message
Да.
KL
20:53
Kirill Leyfer
In reply to this message
Сейчас
Y
20:54
YL3AKC
Ну и нагревай паяльник. Или завтро до/во время стрима.
20:54
In reply to this message
Подключи, но подожди пока ГРиД выдаст ошибку загрузки и только потом смотри осликом.
KL
20:55
Kirill Leyfer
In reply to this message
А зачем ждать?
20:55
In reply to this message
А при старте грида жать F?

Чтоб он с флопа грузился
Y
20:57
YL3AKC
In reply to this message
Птоб прошла попытка загризки через ГПиБ и ГРиД испокоился и не дергал пины.
20:57
In reply to this message
Ну... По сути всё ровно. Можно и не нажимать.
KL
21:00
Kirill Leyfer
хорошо, сейчас просто гляну сначала, меняется ли значение на линиях при включении и загрузке грида
Y
21:01
YL3AKC
Ну... Короче есть чем занятся... Еще много дел и нюансов...
KL
21:03
Kirill Leyfer
При включении грида без запуска теста вот так
21:03
1.5 вольта на обеих линиях
Y
21:04
YL3AKC
Как ГРиД перестанет дергать (после 1-10 секунд), так и запускай.
21:04
К стати, у меня в коде было много ошибок?
KL
21:06
Kirill Leyfer
In reply to this message
Мелочи, ща скину исправленную версию
21:06
А вот тест с включенным гридом
Y
21:07
YL3AKC
Возмовно надо сделать в тесте 2. параметр.
Инициализирует пины
GPIO_IF_initialise();
uDelay(arg2);
while(1) {
active();
active();
delay(arg1):
passive();
passive();
}

Ну суть уловил. Код инициалисирует пины, вдет некое время (10 секунд/ 10 000 000 микросекунд) и только потом начинает колбасить кины для тестов.
21:08
In reply to this message
Деление 1 вольт?

Малинке трудно дергать пины. Но уровни вроде почти в норме.
KL
21:09
Kirill Leyfer
In reply to this message
Да, оба сигнала в районе 3в - высокий и 1.6в - низкий
Y
21:10
YL3AKC
In reply to this message
Оййй. Не так уж хорошо... Блин! Надо будет с тремя резисторами. Тоесть плану делать на ЧПУ...
KL
21:10
Kirill Leyfer
In reply to this message
Не думаю что это нужно

Я включил грид, включил осцилл, и сигналы сразу висели на уровне 3в

И спустя 10-15 секунд и несколько попыток загрущки я изменений не видел
21:11
In reply to this message
А можешь скинуть картинку платы для ЛУТ?
21:12
In reply to this message
Сейчас посмотрю что на линиях без лог анализатора и пишки
21:12
Просто при включении грида
Y
21:12
YL3AKC
In reply to this message
Да, уже готовлю... Надо немного подправить.
KL
21:13
Kirill Leyfer
Ой, на выкл гриде вижу полувыпрямленную сеть
Y
21:14
YL3AKC
In reply to this message
эН - Наводки!
KL
21:14
Kirill Leyfer
Y
21:15
YL3AKC
In reply to this message
Эта фотка для девки "рожки да ножки"
KL
21:15
Kirill Leyfer
Да, без пихи картинка та же - на обеих линиях 3 вольта
21:17
In reply to this message
Слушай, что получается - у грида на гпиб уровни сигналов 3.3в???
Y
21:18
YL3AKC
In reply to this message
Ну... И да и нет.
KL
21:18
Kirill Leyfer
Блин, жаль реального флопа нет под рукой, не сравнить показания
Y
21:19
YL3AKC
Как бы микрухи рабоатет на 5 вольт, и должен быть 5 вольт уровень. Но вроде мовно и на 3 быть.

Ту часть ГПиБ пока полностю не исследовал.
u
21:19
usernameak
In reply to this message
микруха работает через драйвер, а не напрямую к порту подведена
KL
21:19
Kirill Leyfer
In reply to this message
И ещё, объясни пожалуйста, а что схема с тремя резисторами сделает (или скорее должна сделать) с сигналом?
21:20
In reply to this message
А драйвер - имеется в виду какой-то элемент на плате?

Который конвертирует напряжение?
Y
21:21
YL3AKC
Срзу много вещей. резисторы на пирание и земпля, терминирует линию чтоб не было отражений, и, вроде, загоняет линию в режим.
u
21:21
usernameak
In reply to this message
конвертирует напряжение, стабилизирует сигнал, делает пуллап и так далее
21:21
и у него на выходе 3.3в
Y
21:21
YL3AKC
Ну а 100 ом для малины, это для того чтоб немучить пины самой малины.
u
21:22
usernameak
In reply to this message
вот эти две микрухи
KL
21:22
Kirill Leyfer
In reply to this message
Т.е на 5в подтягивать даже скорее вредно и мы только мешаем микрухам?
Y
21:22
YL3AKC
In reply to this message
Не то чтоб сразу напряжение ковертирует, но шаманит с пуллапами и пулдаунами в соответстий с стандартом.
KL
21:22
Kirill Leyfer
И надо подтягивать на 3.3?
Y
21:23
YL3AKC
In reply to this message
Неа, микрухи сильные, им нравится. А вот малионка слабая ей трудно стянуть на ноль.
KL
21:24
Kirill Leyfer
In reply to this message
Ага
Y
21:24
YL3AKC
In reply to this message
3.3 В скорее побочный эффект от пуллапов, но это как раз наруку для малинки.
21:24
Такс
KL
21:24
Kirill Leyfer
In reply to this message
То есть проблема этого сигнала в том, что низкий уровень находится не на 0в, а на 1.6?
Y
21:25
YL3AKC
надо бы попробовать изменить в тестовом коде логику active() и passive() таким образом чтоб малинка вообще не пользовалась пуллапом и посмотреть.
KL
21:25
Kirill Leyfer
Сек
21:25
вот исправления если что
Y
21:26
YL3AKC
In reply to this message
Да. 1.6 проблема. На сколько большая? Ммм... надо почитать даташит.

Ну а пока ЧПУ плата... Тоже ждет...
KL
21:26
Kirill Leyfer
In reply to this message
просто вот так?
21:26
а уровень нуля?
u
21:26
usernameak
In reply to this message
там высокий >=2.5
Y
21:27
YL3AKC
In reply to this message
Да, И надо глянуть в функций инициализаций.
21:27
In reply to this message
Или даже 2 В
KL
21:27
Kirill Leyfer
In reply to this message
то есть в спеки мы вроде как попадаем
u
21:28
usernameak
In reply to this message
точнее даже 2, да
21:28
странно что тут не указано максимальное
21:28
In reply to this message
проблема в том что низкий <= 0.8
21:29
то есть 1.6 для него вообще ни то ни другое
KL
21:29
Kirill Leyfer
In reply to this message
или >= ?)
u
21:29
usernameak
In reply to this message
<=
KL
21:29
Kirill Leyfer
In reply to this message
но как-то ведь работает
u
21:29
usernameak
последняя колонка это MAX
21:29
In reply to this message
...нестабильно.
KL
21:29
Kirill Leyfer
In reply to this message
ааааа понял
21:29
блин
21:29
ну тогда ваще всё ясно
u
21:30
usernameak
а у тебя к осциллографу земля хоть подключена?
KL
21:30
Kirill Leyfer
так, ща без пуллапов сделаю
21:30
In reply to this message
ээээээ ну я землю щупов подключил к земле ГПИБ провода
Y
21:30
YL3AKC
In reply to this message
Ага. там надо заставить быть меньше 0.8 вольт. По ходу малинки не хватает силы на такое.

Где-то было написано про Raspberry pi pin strenght и как его программно изменить.
KL
21:30
Kirill Leyfer
это считается?
u
21:30
usernameak
In reply to this message
вполне.
KL
21:30
Kirill Leyfer
ок
Y
21:31
YL3AKC
In reply to this message
Если он соеденяется с малинкой (мультиметр бибикает) то ОК.
KL
21:31
Kirill Leyfer
In reply to this message
соединяется, мы же распаяли платку так, чтоб земля провода шла в землю пихи
Y
21:32
YL3AKC
In reply to this message
Значит малинка не тянет как положено.
KL
21:36
Kirill Leyfer
Без pull-up с выключенным гридом странно
21:36
Второй канал (не подтянутый) вообще молчит
21:37
А, стоп, так так и должно же быть
21:37
Щас включу грид и посмотрю что будет
Y
21:37
YL3AKC
In reply to this message
В документе по микрухам было сказано что они что-то хорошее делает в выключенном состяний. Типа не мешает остальным...
21:37
ЧПУ платка.
KL
21:38
Kirill Leyfer
In reply to this message
Это на три резюка?
Y
21:39
YL3AKC
In reply to this message
Да.
KL
21:39
Kirill Leyfer
Огонь, спасибо огромное!
Y
21:39
YL3AKC
Но там есть нюансы во время пайки.
21:42
In reply to this message
Кликаем на CAM processing, Выбераем слой дорожек ин принтер типа PS (Postscript)

Ну а потом уилита ps2pdf

Легко. Сложнее вспомнить как надо рисовать плату чтб можно было изготовить на ЧПУ. Благо я когда-то тоже так делал и примерно помню нюансы. А они есть.
KL
21:43
Kirill Leyfer
Так. Без внутреннего pull-up картина та же.
21:43
In reply to this message
Это включен грид
Y
21:43
YL3AKC
К стати, спецы оценили твой дорогой ослик. Говорит что аппарат по сравнений с Frnsi и подобными игрушками.
KL
21:44
Kirill Leyfer
Что ж, это радует)
Y
21:44
YL3AKC
In reply to this message
Сща погуглю одну штуку относительно пинов.
KL
21:44
Kirill Leyfer
Но я так понял, что нет предела совершенству и там в чате пошли постить какие-то мега дорогие и крутые вещи
21:44
In reply to this message
Хорошо. А в пихе можно включить какой-нибудь внутренний pulldown?
21:45
Или даже если и да, то лучше не мучить?
Y
21:45
YL3AKC
In reply to this message
Да, да. Продавай почку и покупай Keysight, tektronix, Rode & Swartz
21:45
Я даже не умея правильо написать те бренды...
21:46
К стати у CuriousMarc сильно дорогой от Keysight.

Слюня течет когда смотрю на него в видосах.
KL
21:47
Kirill Leyfer
In reply to this message
Ну, ему можно, он каждый день пользуется наверное почти всем набором фич, которые там есть
Y
21:48
YL3AKC
In reply to this message
Неа, он коллекционирует HP аппараты.
А HP->Agilent->Keysight
21:48
Там и спонсорвсто и неявная реклама.
21:49
Тоесть не реклама, а он толковый дядька и его смотят. А там Ослик правильный.
21:49
Keysight сами доплачивает за такое. И без рекламного контракта.
21:51
К стати. А это уже почти продакшн версия с микросхемами. Хоть заказывай на JLPCB PCBway
21:53
GPIO pins set to output

The Raspberry Pi's GPIO pins are quite versatile, and you can modify many of their characteristics from software. You can turn on/off input pin hysteresis, limit output slew rate, and control source and sink current drive capability from 2 mA to 16 mA in 2 mA increments. These properties are set for the GPIO block as a whole, not on a pin-by-pin basis.
KL
21:54
Kirill Leyfer
In reply to this message
Очень красиво!
21:54
In reply to this message
А какой BoM?
21:55
GPIO input hysteresis (Schmitt trigger) can be on or off, output slew rate can be fast or limited, and source and sink current is configurable from 2 mA up to 16 mA. Note that chipset GPIO pins 0-27 are in the same block and these properties are set per block, not per pin. See GPIO Datasheet Addendum - GPIO Pads Control. Particular attention should be applied to the note regarding SSO (Simultaneous Switching Outputs): to avoid interference, driving currents should be kept as low as possible.
21:55
Текс. Тут надо разобратся досканально...
u
21:56
usernameak
помнишь ты говорил что у грида на гпиб 5в?
21:56
как видишь, оказалось, что нет :)
Y
21:57
YL3AKC
In reply to this message
* IEEE-488 connector or 2x12 pinhead
* 2x20 pinhed for RPi
* 1x SN75160 (DIP or SO8)
* 1x SN75161 (DIP or SO8) or SN75162 (DIP or SO8)
KL
21:58
Kirill Leyfer
Понял) в принципе, можно уже щас заказать по парочке штук
Y
21:59
YL3AKC
In reply to this message
С одной стороны там как бы 5В, но сругой стотоны, оказывается там пуллапы и пуллдовны садят на 3В
u
21:59
usernameak
In reply to this message
а в чём разница между 160 и 162?
KL
22:00
Kirill Leyfer
Да, кстати

Я не успел купить резюки для схемы с тремя резюками

А я так понял, без этой схемы лезть дальше смысла нет, т.к ноль на 1.6в не устранить без неё

Поэтому наверное завтра стримить грид смысла не особо?
Y
22:00
YL3AKC
In reply to this message
Немного подожди... Надо ззакончить .И Штепсель стоит как феррари. 10 Евро!
u
22:00
usernameak
In reply to this message
бтв чипы в DIP-корпусе почему-то стоят дороже и встречаются реже, чем в SOIC
Y
22:00
YL3AKC
In reply to this message
Надо поробовать переключить ток на пинах. пка не знаю как, но есть ссылка.

https://elinux.org/RPi_Low-level_peripherals#Interfacing_with_GPIO_pins
KL
22:01
Kirill Leyfer
In reply to this message
Штепсель это конечно трындец просто

Я бы лучше купил кабель за 1000 рублей и распилил на два - получится, что один коннектор выйдет в 7 евро)
Y
22:02
YL3AKC
In reply to this message
160 для данных.
161/162 для линий управления. Там отличается логика.
Ну и 162 круче 161. Смотреть TMS9914 datasheet.
KL
22:02
Kirill Leyfer
In reply to this message
Ха, за 600р провод нашёл

4 евро за коннектор)
Y
22:03
YL3AKC
In reply to this message
Не плого. Вот по этому там на плате есть и гребенка 2ь12 и под штепсель...
22:03
Да, я хиртый и опытный...
22:03
Но ладно.
KL
22:04
Kirill Leyfer
In reply to this message
Шаришь!
Y
22:04
YL3AKC
Надо покушать и почитать про ток на пинах. Как там изменять и повисить.
KL
22:04
Kirill Leyfer
In reply to this message
Так, я сейчас попробую вот это сделать

Ща посмотрю что у меня за резюки есть
Y
22:04
YL3AKC
In reply to this message
Личный (ингода больной) опыт при изготовлений вдякой дичьи.
ВЗ
22:05
Владислав Задорожкин
In reply to this message
так, вычисляем по окнам точный адрес Кирилла)
Y
22:05
YL3AKC
In reply to this message
Ну там не так критичны номиналы.
22:05
Там главное соблюдать пропорцию между 3.3 и 6.8 кОм
22:07
In reply to this message
Для этого сучестует хистеричка-манячка "пржки да ножки". Просто надо кинуть фотку и она сама всё сделает.
ВЗ
22:07
Владислав Задорожкин
In reply to this message
Кто?
KL
22:09
Kirill Leyfer
In reply to this message
тааак, есть следующие номиналы

10 кОм
4.7 кОм
1 кОм
220 Ом
100 Ом
Y
22:10
YL3AKC
In reply to this message
Ну эта баба в чате старья. Реснички ноготочки или как её там.
22:10
In reply to this message
Достаю калькулятор-бульбулятор...
22:10
In reply to this message
А пока почитай это и добавь в код:

http://abyz.me.uk/rpi/pigpio/cif.html#gpioSetPad
ВЗ
22:10
Владислав Задорожкин
In reply to this message
А она тут к чему?
Y
22:11
YL3AKC
In reply to this message
Она вычислит. Ибо сталкерит за Кириллом прямо на маниакальном уровне. Не зря её колбасит когда я что-то дерское говрю.
KL
22:12
Kirill Leyfer
In reply to this message
ща попробую

делать максимальную, сразу? 16 мА?
Y
22:13
YL3AKC
In reply to this message
Давай постепенно. Аргументо в коммандной строке? 2; 4; 8; 10; 12; 14; 16
22:13
Н и понаблядать на ослике.
u
22:14
usernameak
In reply to this message
мне кажется ей может не хватить питания если слишком много поставить
Y
22:14
YL3AKC
Не хочется сразу на вю мочность ибо не спалить пины на малинке
22:14
In reply to this message
СКорее пины на малинке пострадают. Ибо малинка может до 16 мА, а драйвера может на 50 мА.
22:15
In reply to this message
10 кОм на землю; 4.7 кОм на 5В; 100 ом на малинку.
KL
22:15
Kirill Leyfer
In reply to this message
сделаю
Y
22:16
YL3AKC
ОК. Я жрать.
22:16
In reply to this message
Или... завтро на стиме. Чтоб было что народу показать...
KL
22:18
Kirill Leyfer
In reply to this message
да уже написал)
22:18
In reply to this message
сделаю
22:18
In reply to this message
ну или завтра
22:18
In reply to this message
приятного
22:19
In reply to this message
слушай, работает
22:19
там по дефолту сила была 8

я выставил 2
22:19
получил вот чё
22:19
22:20
Ща 10 поставлю
Y
22:21
YL3AKC
Ну да. Луче сегодня написать фишку с током и напаять резисторы. Чтоб завтро на стиме народу не надо было смотреть как ты паяешь.

К- Контент!
KL
22:21
Kirill Leyfer
10мв - ноль на 1в
Y
22:21
YL3AKC
In reply to this message
Давай сразу 16
22:22
Ну и поставь сразу в код, чтоб потом не надо было параметр вбивать.
KL
22:23
Kirill Leyfer
In reply to this message
Попали в стандарт, 640мв
22:23
Но это канеш на грани
Y
22:23
YL3AKC
Ну и завтро примерно после стрима скинешь код для архивирования.
KL
22:23
Kirill Leyfer
Надо напаять
22:23
In reply to this message
Архивирования? Какой код?
Y
22:24
YL3AKC
Тестовый код. Но завтра после стрима. А вдруг ты что-то еще добавишь.
KL
22:24
Kirill Leyfer
In reply to this message
Блин

чуваки

Вы охрененные

Люблю вас

Очень крутые

У меня впервые появилась надежда, что это говнище заработает))))
u
22:25
usernameak
In reply to this message
эта штука столько сосёт? O_O
Y
22:25
YL3AKC
К стати! Я тоже пишу эмуль флопика. Но медленно... С кучей стейтмашин. И там замороченно!

https://bs0dd.zapto.org/grid/index.php?lang=rus&dir=yl3akc_GPIB_experiments_emul
KL
22:26
Kirill Leyfer
In reply to this message
не грузится

санкции наверн)
22:26
Польша наложила
Y
22:27
YL3AKC
In reply to this message
По норме там надо 50 мА. А малинка может до 16 мА. Но это близко к экстриму.

Ардуинка в шатном 20 мА. Ардуинка в экстиме 40 мА.

Экстрим может повредить пины и потом всё пропало. Малинка будет работать, но пины будут дохлые.
22:27
In reply to this message
ВЗ
22:29
Владислав Задорожкин
In reply to this message
Такстоп
22:29
У меня открывается
Y
22:29
YL3AKC
In reply to this message
Нас не надо любить. Мы мужики.

Перая девка - Надежда? Или первая девка с именем Надежда?
ВЗ
22:29
Владислав Задорожкин
По глобальной
22:30
In reply to this message
Просто крутит или какая-то ошибка
KL
22:30
Kirill Leyfer
In reply to this message
не, я так, по-братски, no gay

просто вы крутые и спасибо что возитесь со мной
ВЗ
22:30
Владислав Задорожкин
Просто если открывается и у меня и у Яниса... так, мне это не нравится
u
22:30
usernameak
In reply to this message
no homo* :)
ВЗ
22:30
Владислав Задорожкин
In reply to this message
Во, да, хд
KL
22:30
Kirill Leyfer
In reply to this message
а, точн)
u
22:31
usernameak
я тут тем временем занимаюсь наркоманией и патчу OpenMW под PSVita :)
KL
22:31
Kirill Leyfer
In reply to this message
мощно)
ВЗ
22:31
Владислав Задорожкин
А у меня все еще статья, которую я собирался к 10 числу сдать
22:31
Уже 16😢
Y
22:31
YL3AKC
In reply to this message
Если бы я умел кодить на таком уровне как вы... То я был бы крутым. А так... Просто любитель.
u
22:32
usernameak
In reply to this message
конечно не KDE2 под FreeBSD, но больно)
KL
22:33
Kirill Leyfer
In reply to this message
ну, не скажи - вы с Антоном оба по эмулятору грида наколбасили - а я ноль эмуляторов наколбасил)
22:33
Антон даже два))
u
22:33
usernameak
In reply to this message
(впрочем, я бы уже давно пропатчил, если бы не ущербнейшая скорость сборки) :)
KL
22:33
Kirill Leyfer
свой с нуля и под mame
u
22:33
usernameak
In reply to this message
свой с нуля не удался из-за неудачного эмулятора процессора
KL
22:34
Kirill Leyfer
In reply to this message
как будто давно в Android Studio ничего не собирал)
ВЗ
22:34
Владислав Задорожкин
In reply to this message
А ну ка спроьуй пинг сначала по домену
И счас IP кину
22:34
Надо понять какого хрена
u
22:34
usernameak
In reply to this message
да вроде позавчера собирал что-то
Y
22:34
YL3AKC
In reply to this message
Я немного подклядывал у Антона и у МАМЕ. У меня только пузырь эмулируется в режиме чтения. Но и я спиздил код эмуля проца х86
KL
22:34
Kirill Leyfer
In reply to this message
ip зарезолвил как 79.163.178.86

но не пингует
u
22:35
usernameak
In reply to this message
https://softx86.sourceforge.net/
главное этот не юзай
22:35
система уходит в бутлуп с ним :)
ВЗ
22:35
Владислав Задорожкин
In reply to this message
Зарезолвил правильно
А вот что не пингует... не правильно
Y
22:35
YL3AKC
К стати. Не надо было делать 'муль флопика.

Надо было сделать на ардуинке эмуль 7220 (контроллера пузырей) и впаять в место оригинального...
u
22:35
usernameak
точнее даже не бутлуп
ВЗ
22:35
Владислав Задорожкин
Янис, у тебя пинг идет?
Y
22:36
YL3AKC
In reply to this message
У меня страница окрывается...
KL
22:36
Kirill Leyfer
In reply to this message
ну это уже совсем advanced колдунство
u
22:36
usernameak
In reply to this message
половина интерфейса executive прорисуется и виснет намертво
KL
22:36
Kirill Leyfer
эт только после того как я паять научусь
u
22:36
usernameak
In reply to this message
да и лимит в 384к
Y
22:36
YL3AKC
In reply to this message
Оно проще ГПиБ на самом деле.
u
22:36
usernameak
In reply to this message
не может определить FPU - видит что есть, но какой-то палёный
KL
22:37
Kirill Leyfer
In reply to this message
а ты поднимаешь на этой ардуинке или там ESP изнутри грида web server и выбираешь там образы, и переклчаешь)))
ВЗ
22:37
Владислав Задорожкин
In reply to this message
Ну значит скорее всего и пинг идет
Но почему тогда через РФ не идет
Это уже прям совсем не нравится
KL
22:37
Kirill Leyfer
In reply to this message
ща прокси юзану
ВЗ
22:37
Владислав Задорожкин
Надо еще кого-то дернуть
KL
22:37
Kirill Leyfer
неужто рили санкциями обложили
ВЗ
22:37
Владислав Задорожкин
В Томске есть приятель
KL
22:38
Kirill Leyfer
In reply to this message
блё, из-под прокси загрузилось
22:38
вот говно
ВЗ
22:38
Владислав Задорожкин
Доехали... а главное что теперь мне делать
У меня ссылки в статях часто на мой сайт идут
И вот у читателей оно не открываться будет если...
22:38
Тьфу ты
Y
22:38
YL3AKC
In reply to this message
Ну... Как народ хочет. Можно и веб интерфейсом с несколько имиджами на СД карточке.

Но да ладно. Это потом. Пока эмуль. Ибо штука полезная и получится сдампить интересный хард из коллекций Yuri S.
👍
YL
ВЗ
22:39
Владислав Задорожкин
In reply to this message
А сделать нечего, тут как бы мои полномочия как бы этл уже все, вот
KL
22:40
Kirill Leyfer
In reply to this message
да говно блин

это поди РКН анус себе заблокировали опять
ВЗ
22:41
Владислав Задорожкин
Нет ладно у меня всякие НТВ и прочие такие сайты не открываются
22:41
Но чтоб наоборот
Y
22:41
YL3AKC
In reply to this message
VPN есть? А если найду?
22:42
In reply to this message
У меня тоже. даже яндекс глючит. А главное я из той комисси знаю 2 человк. Надо бы политчески надавить на них. Цензура в интернетах и сделать скандал с конституциональным судом.
ВЗ
22:43
Владислав Задорожкин
Просто вот иронично
Мы тут устраивали втроем поигрульки
Я, чувак с Питера, чувак с западной Укр
Сервер подымался в Питере
С началом хурмы у чувака с Укр попал под бан диапазон оператора чувака с Питера. Пришлось кряхтя-скрипя серверы всех играемых нами игр переносить ко мне. Ну ладно, сделали, играем, радуемся, доступ есть у обоих ко мне
А теперь что, опять пиздец?..
KL
22:45
Kirill Leyfer
Ладно, я наверное пайкой займусь уже завтра, перед стримом
22:45
Чёт я понял, что не обедал ещё, а уже почти полночь)
ВЗ
22:46
Владислав Задорожкин
In reply to this message
Ммхмх, может у меня отключен пропуск